Радиостанция АМ, 27МГц

   Как правило, все схемы портативных радиостанций, публикуемых на страницах "РЛ", рассчитаны на городского жителя, на его возможности достать дефицитные элементы, редкие микросхемы. А нам, сельчанам, повторить иную конструкцию бывает весьма сложно. А между тем, личная радиосвязь актуальна именно в селах и деревнях, где и сейчас порой установлен один телефонный аппарат на всю округу.

   Радиостанция состоит из двух частей: передатчика и приемника. Передатчик собран на плате из стеклотекстолита толщиной 1,5 мм размером 100 мм х 45 м. Приемник ≈ 60 х 45 мм. Почему применяются две платы? Дело в том, что это две независимые конструкции, которые можно совершенствовать независимо друг от друга. Есть еще одна деталь. Такая конструкция очень легко превращается в радиотелефон, так как приемник и передатчик могут работать одновременно, если их расстроить относительно друг друга.

Схема передатчика и данные катушек приведены на рис.1

Схема передатчика и данные катушек приведены на рис.1 - Схема передатчика и данные катушек приведены на рис.1

Передатчик собран на пяти транзисторах. Два транзистора ≈ в модуляторе. Три - в передающей части. Транзисторы не критичны в подборе. В модуляторе можно применить любые кремниевые: КТ315, КТ503, КТ306, т.е. обычно те, что можно выпаять из старых приемников, магнитофонов. В задающем генераторе также ≈ широкий выбор транзисторов. Здесь хорошо работают КТ315, КТ306, КТ316, КТ368. Кварц ≈ на 27 МГц. Во втором каскаде хорошо работают КТ603, КТ604, КТ605. В усилителе мощности можно использовать транзисторы типа КТ610, КТ606, КТ907, КТ922.

  Все катушки передатчика намотаны на ПЧ контурах от промышленных радиостанций или радиоприемников. Катушки ≈ с экранами и сердечниками. Настраиваются они очень легко, только нужно иметь простейший волномер.

  Настройку начинают с задающего генератора ≈ по максимальному отклонению стрелки волномера. Аналогично настраивают второй и третий каскады. Передатчик уверенно работает от аккумулятора 7Д-0.125Д, что тоже немаловажно для сельского радиолюбителя. В модуляторе вместо микрофона применен капсюль ДЭМШ-1.

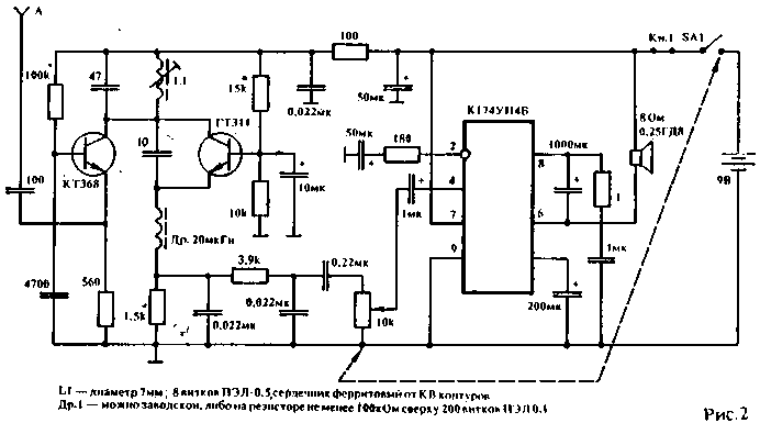
  Приемник всегда являлся сложным устройством для сельского радиолюбителя, потому что, как правило, это супергетеродин. А чтобы его настроить, нужны приборы и микросхемы, которых на селе нет, а до ближайшего города ≈ 180 ≈ 200 км. Поэтому мое мнение: лучший выход ≈ это сверх регенеративный приемник. При всей своей простоте у него довольно высокая чувствительность: до 5 мкВ, что не уступает "суперу". Применение УВЧ повысило не только усиление приемника в целом, но и решило проблему с паразитным излучением. Схема приемника приведена на рис.2.

rst2802

rst2802

В качестве усилителя использована микросхема К174УН4В, что достаточно для громкоговорящей радиосвязи. Его настройка доступна даже начинающему. В первом каскаде приемника может работать любой ВЧ-транзистор, как кремниевый, так и германиевый. к примеру, КТ306, КТ368, КТ316, КТ315.

  Второй каскад ≈ регенератор. Тут есть проблемы. В этих каскадах обычно хорошо ведут себя только германиевые транзисторы, поэтому у меня здесь работают ГТ311 Ж, А, В, Б. Применение кремниевых транзисторов дает неустойчивые результаты.

  Правильно собранный приемник начинает действовать сразу, а индикатор его работы ≈ шумы. Настраивают его на передатчик от своей же конструкции по пропаданию шумов. Окончательная настройка проводится уже на максимальном удалении двух радиостанций друг от друга.

  Антенна применена спиральная, конструкция которой приводилась в "РЛ" N5/92, с. 14. У меня собраны две радиостанции, которые верой и правдой служат уже три года. Уверенный радиус действия ≈ 2,5 км ≈ 3 км. При работе в стационарных условиях и питании в 12 вольт, а также при применении наружной штыревой антенны радиус действия достигает 10 км. Печатный монтаж не привожу, потому что из-за широкого ассортимента деталей этой радиостанции размеры плат могут быть произвольными.

Ф.ЖУПАНОВ
Молдова

Обсудить эту статью на форуме (0 ответов).
Вся информация, предоставленная на данном ресурсе разрешена к ознакомлению детям школьного возраста. Все практическое использование может быть связана с повышенной электрической опасностью и разрешено детям только под присмотром взрослых.