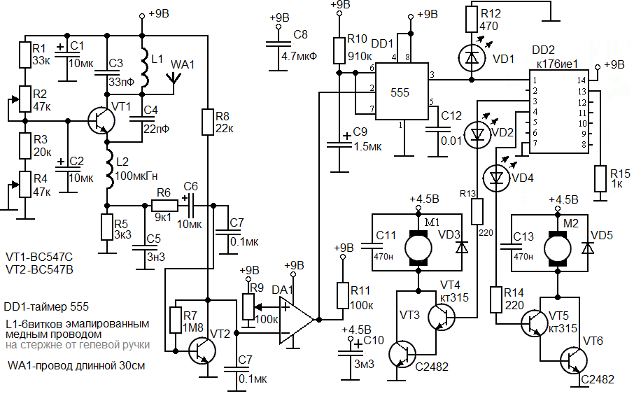
Для радиоуправления нужны приёмник и передатчик. Приёмник более сложен в изготовлении чем передатчик. Сверхрегенеративный приёмник более прост в изготовлении чем другие (т.к. содержит меньше деталей) поэтому для простых радиоуправляемых игрушек, моделей и др. устройств лучше использовать его. Схема приёмника:
Сверхрегенеративный каскад такой же какой в радиоуправляемом реле времени. На выходе сверхрегенеративного каскада стоит фильтр на элементах R6,C6,C7. После фильтра стоит усилитель на транзисторе VT2, сигнал с транзистора VT2 усиливается компаратором DA1 и поступает на вход одновибратора на таймере 555.
На выходе одновибратора формируется длинный сигнал который поступает на тактовый вход счётчика DD2. Если счётчик двоичный шестиразрядный то с данной системой управления можно получить много команд но в данном случае используется только 2 вывода и команд всего 4. Вместо кораблика на такой системе можно сделать например

радиоуправляемый блок реле для включения 6 ти нагрузок со всевозможными комбинациями.
С выхода счётчика сигналы поступают на усилители на транзисторах для включения двигателей. Параллельно двигателям стоят обратные диоды и конденсаторы. Диоды нужны для защиты транзисторов, конденсаторы для ослабления помех создаваемых двигателями. Сигналы со счётчика идут через светодиоды, эти светодиоды помогают в настройке и при управлении корабликом, также для показа наличия тактового импульса присутствует светодиод VD1.
Наматывать трансформатор передатчика и соединять нужно также как показано на рисунке 2 точками. Про связь направления намотки и обозначения написано в статье обозначение индуктивно связанных катушек. Обмотка w2 наматывается поверх обмотки w1.
После изготовления передатчика и приёмника их LC-контуры нужно настроить на одинаковые частоты путём растяжения/сжатия катушки приёмника или передатчика но луче приёмника т.к. в приёмнике нет индуктивно-связанных катушек. После нажатия и отпускания кнопки SB1 передатчика светодиод VD1 кораблика должен загореться после чего некоторое время непрерывно погореть и погаснуть в результате чего счётчик посчитает и запишет этот импульс о чём можно судить по изменению свечения одного из светодиодов VD2 или VD4. Система не быстрая но для простого инерционного кораблика она может подойти.