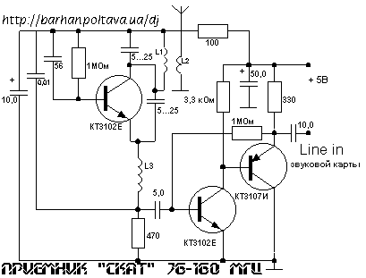
Рабочую частоту можно изменить путём изменения числа витков на контурной катушке или вставкой магнитных \ немагнитных сердечников. Приёмник хорошо подходит для приёма УКВ FM радиостанций, также на этих частотах вам могут быть транковые телефоны, рации, и китайские радиотелефоны. Для наиболее точной настройки частоты необходимо подключить ваpикап с резистором к контуру L1.
L1-4 витка диаметр провода 0,8-1 мм, диаметр намотки 5 мм;
L2-2 витка 0,5 мм, внутри L1
L3-45 витков проводом 0,2-0,3 диаметр намотки 5 мм.
УКВ приемник "Скат"
Doc
Просмотров: 6133