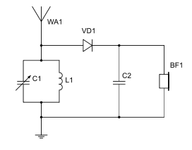
![]() Это самый простейший и самый парвый радиоприёмник. Он состоит из антенны и заземления подключённых к колебательному контуру из катушки L1 и перестраиваемого конденсатора C1, диодного детектора на диоде VD1, фильтра нижних частот, образованного C2 и сопротивлением наушников BF1, и самих наушников. Особенность этого радиоприёмника в том, что он не тебует внешнего питания. |
Детекторный радиоприёмник
Doc
Просмотров: 5696
