Кодер RGB видеосигнала в PAL композитный сигнал или S Video сигнал.

Кодер предназначен для подсоединения спектрум-совместимых и других бытовых компьютеров к телевизору или проекционному оборудованию, неоснащенному RGBвходом.

RGBсигнал компьютера должен обладать стандартной телевизионной разверткой. Только в этом случае гарантируется корректная работа устройства.

coderCsch

coderCsch

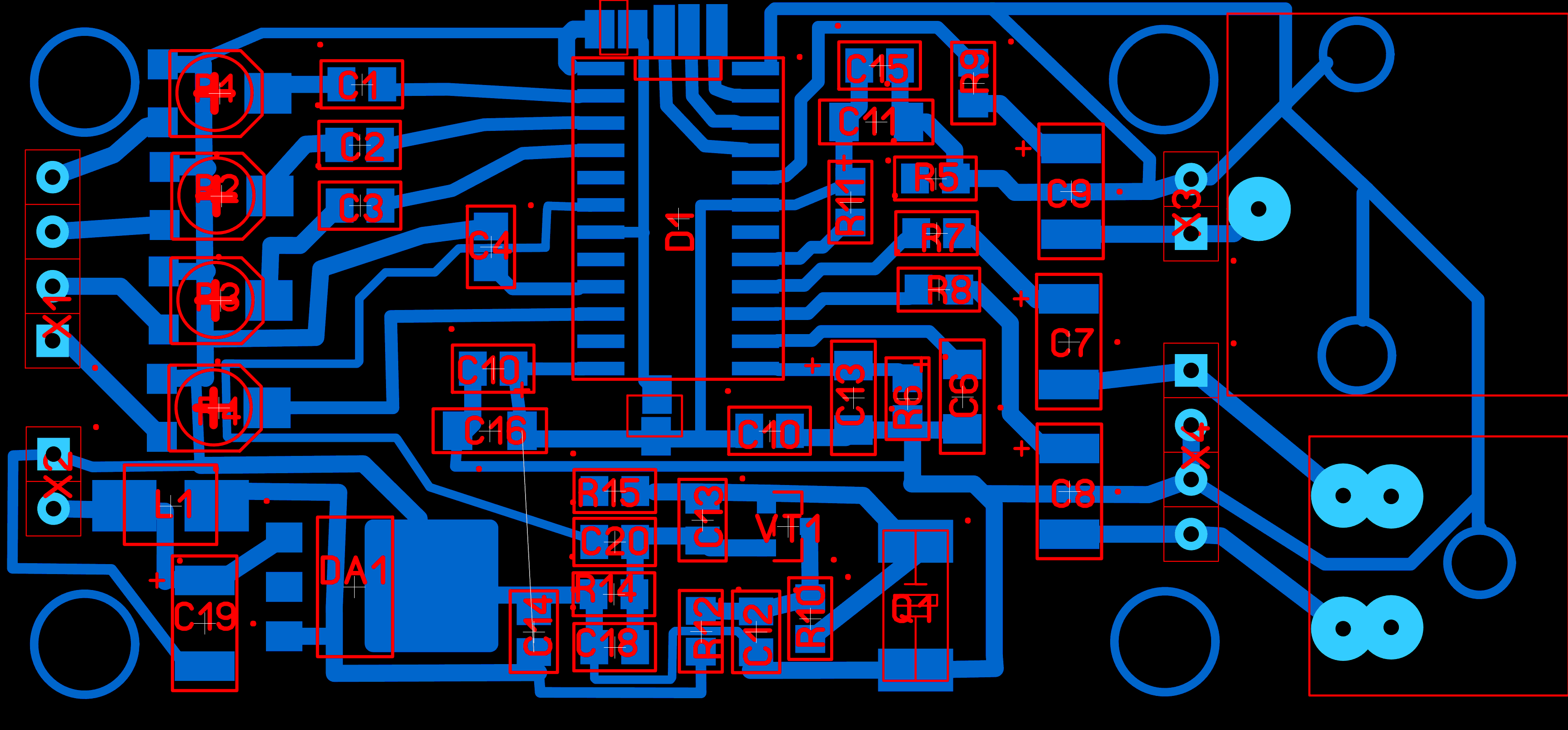
Вместо CXA 1645 можно установить CXA2075.

В случае использования CXA1645 не припаивать резистор R11*.

В случае использования CXA2075 не припаивать резистор R5*, R6, C4, C5, C6.

При использовании питания +5в стабилизатор DA1 не устанавливать, установить дроссель L1 (или замкнуть контакты проводником).

При использовании питания +9..15 не устанавливать дроссель 1, установить стабилизатор DA1 и конденсатор C19.

 

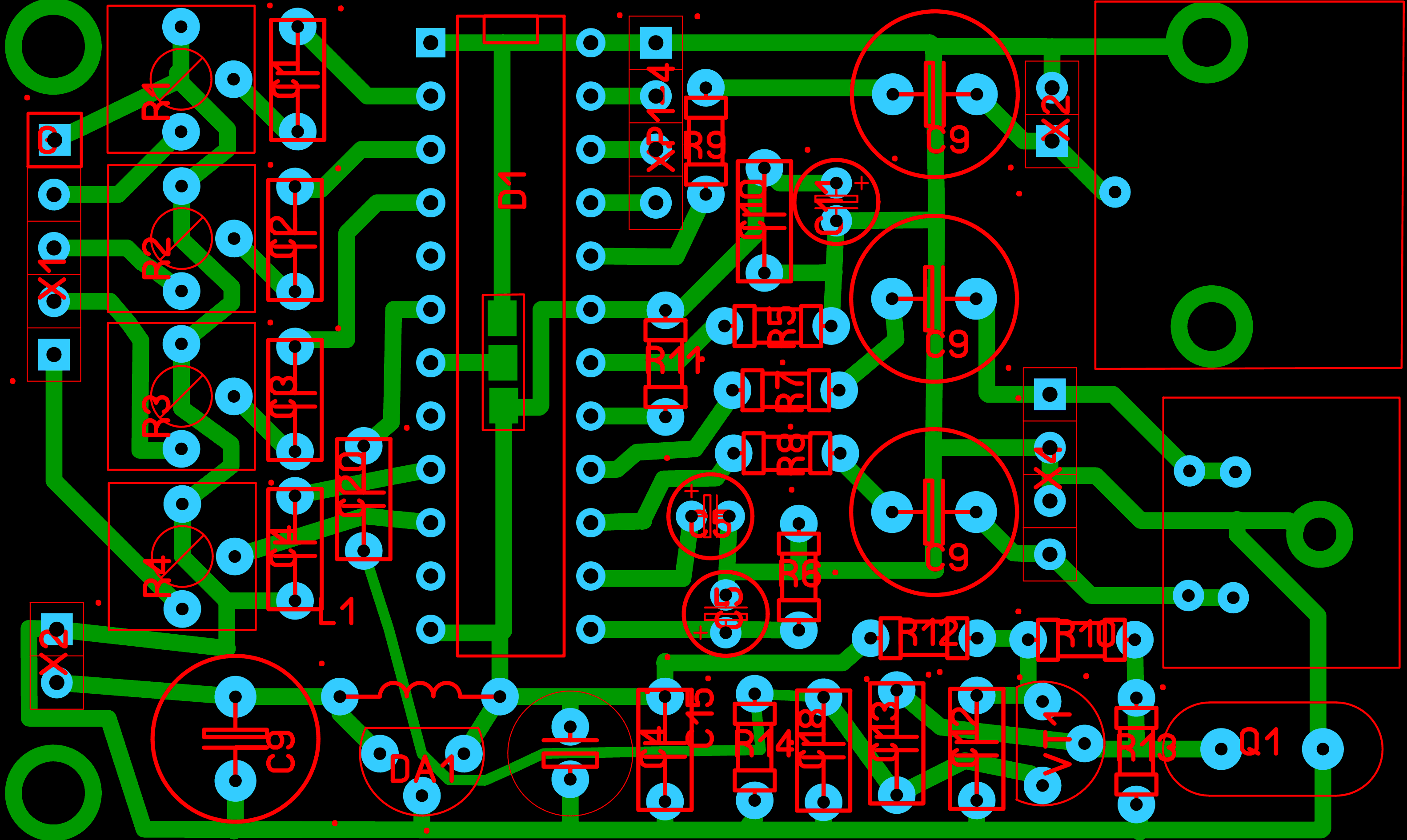
Описание коннекторов:

Коннектор Описание
X1

Коннектор предназначен для подсоединения видеосигналов с источника.

Используются следующие сигналы:

  1. S – смешанный сигнал синхронизации;
  2. B –синяя компонента;
  3. G – зеленая компонента;
  4. R – красная компонента.
X2 Разъем питания:
  1. Общий провод (земля);
  2. Напряжение питания +5В.
X3 Разъем композитного видеосигнала:
  1. Композитный видеосигнал;
  2. Общий провод (земля).
X4 Разъем S-Video видеосигнала:
  1. Yкомпонента сигнала;
  2. Общий провод (земля);
  3. Общий провод (земля);
  4. Chroma компонента сигнала.

Настройка устройства:

Сводиться к регулеровки уровня сигнала RGB.

 DIP

DIP
SMD
SMD

 

 

 

 

 

 

 

 

Обсудить эту статью на форуме (0 ответов).
Вся информация, предоставленная на данном ресурсе разрешена к ознакомлению детям школьного возраста. Все практическое использование может быть связана с повышенной электрической опасностью и разрешено детям только под присмотром взрослых.