- Спасибо получено: 0
Выходной сигнал
- kkvchel
-
Автор темы
Less
Больше
14 сен 2010 10:43 #1
от kkvchel
kkvchel создал тему: Выходной сигнал
Здравствуйте.
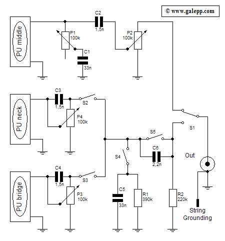
Пытаюсь перепаять электрогитару, но не нашел конденсаторов нужного номинала.
Вопрос в следующем. Сильно ли изменится выходной сигнал, если я заменю С2, С3, С4 на 1.2n; С1, С5 на 47n; C6 на 4.7 n. Спасибо.
Пытаюсь перепаять электрогитару, но не нашел конденсаторов нужного номинала.
Вопрос в следующем. Сильно ли изменится выходной сигнал, если я заменю С2, С3, С4 на 1.2n; С1, С5 на 47n; C6 на 4.7 n. Спасибо.
Вложения:
Пожалуйста Войти или Регистрация, чтобы присоединиться к беседе.
- Doc
-
- Не в сети
15 сен 2010 10:03 #2
от Doc
Малое знание опасно, впрочем, как и большое....
Doc ответил в теме Выходной сигнал
думаю сильного изменения непроизайдет
Малое знание опасно, впрочем, как и большое....
Пожалуйста Войти или Регистрация, чтобы присоединиться к беседе.
- kkvchel
-
Автор темы
Less
Больше
- Спасибо получено: 0
15 сен 2010 11:15 #3
от kkvchel
kkvchel ответил в теме Выходной сигнал
Спасибо.
Пожалуйста Войти или Регистрация, чтобы присоединиться к беседе.
Модераторы: Doc