Печатная плата

Больше
17 фев 2011 08:17 #6 от Doc
Doc ответил в теме Печатная плата
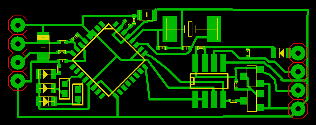
Вот наяваял на скорую руку

Малое знание опасно, впрочем, как и большое....

Пожалуйста Войти или Регистрация, чтобы присоединиться к беседе.

Больше
17 фев 2011 10:43 #7 от Ярослав
Ярослав ответил в теме Печатная плата
размер же нужно сказать.

Пожалуйста Войти или Регистрация, чтобы присоединиться к беседе.

Больше
17 фев 2011 10:55 #8 от Doc
Doc ответил в теме Печатная плата
все в файле lay
программа для просмотра и печате в правельном маштабе
www.radio-portal.ru/index.php/files/cate...=107%3Asprint-layout

Малое знание опасно, впрочем, как и большое....

Пожалуйста Войти или Регистрация, чтобы присоединиться к беседе.

Больше
17 фев 2011 13:40 #9 от Alex
Alex ответил в теме Печатная плата
Doc,
Спасибо большое :)

ещё вопрос что бы перевести в нужный размер нада в программе выставить размер и всё?

размер 68х17 мм
вот ещё нашёл
печатную плату но только на картинке(
и расположение на плате может кому понадобится:)
Вложения:

Пожалуйста Войти или Регистрация, чтобы присоединиться к беседе.

Больше
17 фев 2011 16:24 #10 от Ярослав
Ярослав ответил в теме Печатная плата

A1ex96 пишет: кому понадобится:)


Знать бы, что это за схема. Походу полсхемы это usb-rs232 преобразователь, да?

Пожалуйста Войти или Регистрация, чтобы присоединиться к беседе.

Модераторы: Doc
Вся информация, предоставленная на данном ресурсе разрешена к ознакомлению детям школьного возраста. Все практическое использование может быть связана с повышенной электрической опасностью и разрешено детям только под присмотром взрослых.