вопрос про usb зарядку для автомобиля

Больше
21 нояб 2013 16:59 #6 от Стас
Не знаю, у меня всё нормально открывается.
Вложения:

Пожалуйста Войти или Регистрация, чтобы присоединиться к беседе.

Больше
21 нояб 2013 17:01 #7 от kurai

Николай Петрович пишет: Заряжать одновременно можно и два аккумулятора тока "хватит" всем. Проследите, что если будет сильно греться м. схема, тогда установите её на больший радиатор.


спасибо, теперь мои сомнения рассеялись

Пожалуйста Войти или Регистрация, чтобы присоединиться к беседе.

Больше
21 нояб 2013 17:28 #8 от kurai

Николай Петрович пишет: Заряжать одновременно можно и два аккумулятора тока "хватит" всем. Проследите, что если будет сильно греться м. схема, тогда установите её на больший радиатор.

Пожалуйста Войти или Регистрация, чтобы присоединиться к беседе.

Больше
21 нояб 2013 17:34 #9 от kurai

Стас пишет: Не знаю, у меня всё нормально открывается.


по такой схеме тоже можно будет 2-3 устройства подключить?

Пожалуйста Войти или Регистрация, чтобы присоединиться к беседе.

Больше
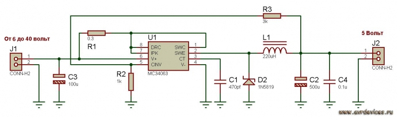
21 нояб 2013 17:44 #10 от Стас
Здесь ничего хитрого. Резисторы R3 и R2 образуют делитель с которого снимается напряжение и поступает на ногу обратной связи микросхемы MC34063. Соответственно изменяя номиналы этих резисторов можно менять напряжение на выходе преобразователя. Резистор R1 служит для того чтоб защитить микросхему от выхода из строя в случае короткого замыкания. Если впаять вместо него перемычку то защита будет отключена и схема может испустить волшебный дымок на котором работает вся электроника. :-) Чем больше сопротивление этого резистора, тем меньший ток сможет отдать преобразователь. При его сопротивлении 0.3 ома, ток не превысит пол ампера (500mA). Дроссель я брал готовый но ни кто не запрещает его намотать самому. Главное чтоб он был на нужный ток. Диод так же любой Шотки и так же, на нужный ток. В крайнем случае можно запараллелить два маломощных диода. Напряжения конденсаторов не указаны на схеме, их нужно выбирать исходя из входного и выходного напряжения. Лучше брать с двойным запасом.

Пожалуйста Войти или Регистрация, чтобы присоединиться к беседе.

Модераторы: Doc
Вся информация, предоставленная на данном ресурсе разрешена к ознакомлению детям школьного возраста. Все практическое использование может быть связана с повышенной электрической опасностью и разрешено детям только под присмотром взрослых.