- Сообщений: 1116
- Спасибо получено: 46
Изготовление энергосберегающей лампы с цоколем Е27 из лампы с цоколем R7s.
- Николай Петрович
-
Автор темы
- Не в сети
Less
Больше
20 дек 2016 11:40 - 24 дек 2016 23:29 #1
от Николай Петрович
Николай Петрович создал тему: Изготовление энергосберегающей лампы с цоколем Е27 из лампы с цоколем R7s.
Электронный балласт энергосберегающей лампы с цоколем Е27, при её работе, испытывает термическую нагрузку из за сравнительно большой температуры, которая является следствием нагрева колбы лампы. Сверление отверстий в корпусе лампы, для охлаждения, не дают эффективного охлаждения т.к. нагревающееся колба лампы (в большинстве случаев) располагается ниже цоколя с электронным балластом. Он, как бы, омывается горячим воздухом и электронной схеме некуда отдать своё тепло. Дополнительно схема нагревается от колбы лампы. Внимание привлекла лампа с цоколем R7s.
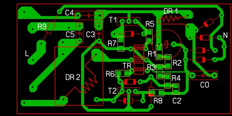
Для начала нужно произвести ремонт лампы. Предполагается, что изготовление нашей лампы будем производить из вышедших из строя ламп. Её схема и печатная плата.
В таблице указаны номиналы деталей, которые мне приходилось устанавливать взамен сгоревших. В нете есть статьи в которых говорится, что возможна замена этих деталей, на детали с номиналами в более широких пределах. Например. Резисторы R5, R6 могут быть до 22 Ом, а резисторы R7, R8 до 2,7 Ома. Не знаю, не пробовал устанавливать с такими номиналами. Есть множество статей о технологии ремонтов электронных балластов, поэтому останавливаться на этом не буду. Добавлю лишь, что провод обмотки TR1.3 не должен прикасаться к проводам обмоток TR1.1 и TR1.2. Конечно, лаковая изоляция проводов и должна бы выдержать рабочее напряжение, но зачем лишний риск! Устранить их соприкасание не трудно.
Примечание Конкретно в этой лампе С4=0,1 мкФ. Остальные детали таблицы соответствуют.
Для начала нужно произвести ремонт лампы. Предполагается, что изготовление нашей лампы будем производить из вышедших из строя ламп. Её схема и печатная плата.
В таблице указаны номиналы деталей, которые мне приходилось устанавливать взамен сгоревших. В нете есть статьи в которых говорится, что возможна замена этих деталей, на детали с номиналами в более широких пределах. Например. Резисторы R5, R6 могут быть до 22 Ом, а резисторы R7, R8 до 2,7 Ома. Не знаю, не пробовал устанавливать с такими номиналами. Есть множество статей о технологии ремонтов электронных балластов, поэтому останавливаться на этом не буду. Добавлю лишь, что провод обмотки TR1.3 не должен прикасаться к проводам обмоток TR1.1 и TR1.2. Конечно, лаковая изоляция проводов и должна бы выдержать рабочее напряжение, но зачем лишний риск! Устранить их соприкасание не трудно.
Примечание Конкретно в этой лампе С4=0,1 мкФ. Остальные детали таблицы соответствуют.
Вложения:
Последнее редактирование: 24 дек 2016 23:29 пользователем Николай Петрович.
Пожалуйста Войти или Регистрация, чтобы присоединиться к беседе.
- Николай Петрович
-
Автор темы
- Не в сети
Less
Больше
- Сообщений: 1116
- Спасибо получено: 46
21 дек 2016 22:19 - 22 дек 2016 06:48 #2
от Николай Петрович
Николай Петрович ответил в теме Изготовление энергосберегающей лампы с цоколем Е27 из лампы с цоколем R7s.
Доработка корпуса лампы особого труда не составляет. Отпиливаем, по красным линиям, лишние части корпуса. Я делаю это ножовкой по железу. Но каждый желающий может выбрать свою технологию.
Полученный результат.
Полученные детали пронумерованы для удобства дальнейшего описания. Детали 2 и 3 соединяем между собой. Прикладываем деталь 2 к детали 3 так, как показано на фото.
Советую внимательно посмотреть, как приложена деталь 2 – не нужно поворачивать её на 180 гр. в горизонтальной плоскости. Но даже если и ошибётесь, то ничего ужасного не произойдёт. Всё же, сделать так как на фото будет лучше. В отмеченных, крестиком, местах сверлим 4 отверстия диаметром 0,9 – 1 мм. В дальнейшем эти детали мы будем "сшивать", крепить между собой. Для крепления использую эмаль провод диаметром 0,35 – 0,4 мм. По одному проводу на каждую сторону. Это не верх технологий соединений. Например, можно склеить эти детали. Закопчённые места от сгоревших резисторов можно удалить наждачной шкуркой или между платой и деталью 3 положить изоляцию - прокладку из бумаги, или приклеить скотч. Учимся у наших китайских братьев.
В углублении в верхней части детали 4 сверлим одно или два отверстия диаметром 4 – 5 мм. В эти отверстия будут проходить провода от цоколя Е27. Цоколь закреплён на детали 4 аналогично креплению деталей 2 и 3. С той лишь разницей, что использую для крепления один провод. Собираем полученную конструкцию.
Таких переделанных ламп, в моей квартире, 3 шт. Работают более года. Ещё ни одна не сгорела. Отремонтированные лампы с цоколем Е27 (обычные) редко отрабатывают более года. Поэтому и решил поделиться с вами своим опытом.
Полученный результат.
Полученные детали пронумерованы для удобства дальнейшего описания. Детали 2 и 3 соединяем между собой. Прикладываем деталь 2 к детали 3 так, как показано на фото.
Советую внимательно посмотреть, как приложена деталь 2 – не нужно поворачивать её на 180 гр. в горизонтальной плоскости. Но даже если и ошибётесь, то ничего ужасного не произойдёт. Всё же, сделать так как на фото будет лучше. В отмеченных, крестиком, местах сверлим 4 отверстия диаметром 0,9 – 1 мм. В дальнейшем эти детали мы будем "сшивать", крепить между собой. Для крепления использую эмаль провод диаметром 0,35 – 0,4 мм. По одному проводу на каждую сторону. Это не верх технологий соединений. Например, можно склеить эти детали. Закопчённые места от сгоревших резисторов можно удалить наждачной шкуркой или между платой и деталью 3 положить изоляцию - прокладку из бумаги, или приклеить скотч. Учимся у наших китайских братьев.
В углублении в верхней части детали 4 сверлим одно или два отверстия диаметром 4 – 5 мм. В эти отверстия будут проходить провода от цоколя Е27. Цоколь закреплён на детали 4 аналогично креплению деталей 2 и 3. С той лишь разницей, что использую для крепления один провод. Собираем полученную конструкцию.
Таких переделанных ламп, в моей квартире, 3 шт. Работают более года. Ещё ни одна не сгорела. Отремонтированные лампы с цоколем Е27 (обычные) редко отрабатывают более года. Поэтому и решил поделиться с вами своим опытом.
Последнее редактирование: 22 дек 2016 06:48 пользователем Николай Петрович.
Пожалуйста Войти или Регистрация, чтобы присоединиться к беседе.
- Rrenovatio
-
- Не в сети
Less
Больше
- Сообщений: 2505
- Спасибо получено: 78
22 дек 2016 12:15 #3
от Rrenovatio
Rrenovatio ответил в теме Изготовление энергосберегающей лампы с цоколем Е27 из лампы с цоколем R7s.
Зачёт!
Я тоже их ремонтирую, где плата целая, а где колба!
вот и комбинирую их между собой.
Тоже где то штуки три после ремонта светят!
Я тоже их ремонтирую, где плата целая, а где колба!
вот и комбинирую их между собой.
Тоже где то штуки три после ремонта светят!
Пожалуйста Войти или Регистрация, чтобы присоединиться к беседе.
- Doc
-
- Не в сети
22 дек 2016 14:48 - 22 дек 2016 14:49 #4
от Doc
Малое знание опасно, впрочем, как и большое....
Doc ответил в теме Изготовление энергосберегающей лампы с цоколем Е27 из лампы с цоколем R7s.
а я давно все заменил на светодиоды.....
а когда на новую хату переехал так вообще перешел на 12v свет
взял и поставил два стабилизатора на весь свет в щеток
и теперь только единичные светодиоды перепаиваю по надобности
а когда на новую хату переехал так вообще перешел на 12v свет
взял и поставил два стабилизатора на весь свет в щеток
и теперь только единичные светодиоды перепаиваю по надобности
Малое знание опасно, впрочем, как и большое....
Последнее редактирование: 22 дек 2016 14:49 пользователем Doc.
Пожалуйста Войти или Регистрация, чтобы присоединиться к беседе.
- Николай Петрович
-
Автор темы
- Не в сети
Less
Больше
- Сообщений: 1116
- Спасибо получено: 46
22 дек 2016 15:21 - 23 дек 2016 02:48 #5
от Николай Петрович
Николай Петрович ответил в теме Изготовление энергосберегающей лампы с цоколем Е27 из лампы с цоколем R7s.
То же делал св.диодную лампу. Только лампу - ночник с усыпляющим эффектом.))) Он (ночник) медленно и плавно переключается на разные группы св.диодов. При пониженном напряжении (токе) диоды светят не очень ярко, но видно всё в комнате достаточно хорошо. Главное, это потребление эл.энергии менее 2х Вт.
Последнее редактирование: 23 дек 2016 02:48 пользователем Николай Петрович.
Пожалуйста Войти или Регистрация, чтобы присоединиться к беседе.
Модераторы: Doc