Ищу схему включения кнопкой без фиксации

Больше
15 нояб 2010 10:36 #1 от gek
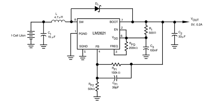
Ищу схему включения и выключения кнопкой без фиксации преобразователя DC_DC на LM2621 предварительно запитав аккумулятором от сотового 3,6V с возможностью зарядки от з/у

Пожалуйста Войти или Регистрация, чтобы присоединиться к беседе.

Больше
15 нояб 2010 14:16 #2 от Doc
непонятно что хотите включать кнопкой без фикасации???? нарисуте схему где планируеться ипосльзовать кнопка , а мы скажем как

Малое знание опасно, впрочем, как и большое....

Пожалуйста Войти или Регистрация, чтобы присоединиться к беседе.

Больше
15 нояб 2010 14:31 #3 от gek
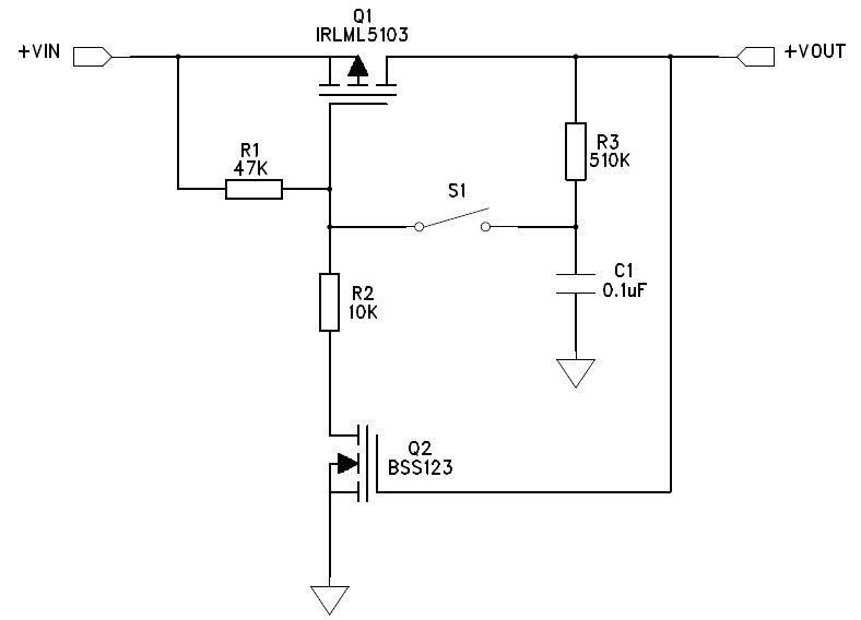
Кнопку надо поставить после плюса аккумулятора. Вот еще схемка на двух полевых транзисторах, только она рассчитана на более высокое напряжение, минимальное у LM2621 1.4V
Вложения:

Пожалуйста Войти или Регистрация, чтобы присоединиться к беседе.

Больше
18 дек 2010 04:57 #4 от Дмитрий
А Вы не думали о тиристорах? Если только включение, то вполне подойдет! Тиристор на постоянном токе откоется нажатием кнопки и будет находиться в таком положении до снятия питания!

Пожалуйста Войти или Регистрация, чтобы присоединиться к беседе.

Модераторы: Doc
Вся информация, предоставленная на данном ресурсе разрешена к ознакомлению детям школьного возраста. Все практическое использование может быть связана с повышенной электрической опасностью и разрешено детям только под присмотром взрослых.