- Спасибо получено: 0
Подключение телефона SGH-R200 к компьютеру
- maxi
-
Автор темы
Less
Больше
19 янв 2006 14:40 #1
от maxi
maxi создал тему: Подключение телефона SGH-R200 к компьютеру
Добрый день всем!!!
Я совсем недавно столкнулся с проблемой подключения телефона к компьютеру. Мне необходимо его перепрошить. Потратил очень много времени и сил для этого. В Интернете нашел много всяких схем интерфейсов дата кабелей, перепробовал почти все варианты схем, но у меня так ничего не получилось. Хочу вкратце описать, что я делал, и, может быть, именно Вы найдете мою ошибку...
Приступим!
Первым делом я нашел распиновку выводов телефона и СОМ порта:
raspinovka.gif
Затем я собрал схему на транзисторах:
data-cable1.gif
Правда, питал схему не от СОМ порта, а от USB 5В. Работать она не захотела…
Затем собрал другой вариант схемы:
data-cable2.gif"
С этим вариантом у меня что-то начало получаться, питал схему так же от USB. В этот раз программа выдала ошибку записи в СОМ порт.
И вот третий вариант схемы data-cable3.gif, которую я собрал на той же микросхеме, но она отличается от предыдущего варианта:
Но, она так же выдавала ошибку записи в СОМ порт… я уже не знаю, что и делать. Программу использовал ToolBox5. Посоветуйте мне что-нибудь, или ссылкой какой-нибудь… Заранее благодарен.
Maxi.
Я совсем недавно столкнулся с проблемой подключения телефона к компьютеру. Мне необходимо его перепрошить. Потратил очень много времени и сил для этого. В Интернете нашел много всяких схем интерфейсов дата кабелей, перепробовал почти все варианты схем, но у меня так ничего не получилось. Хочу вкратце описать, что я делал, и, может быть, именно Вы найдете мою ошибку...
Приступим!
Первым делом я нашел распиновку выводов телефона и СОМ порта:
raspinovka.gif
Затем я собрал схему на транзисторах:
data-cable1.gif
Правда, питал схему не от СОМ порта, а от USB 5В. Работать она не захотела…
Затем собрал другой вариант схемы:
data-cable2.gif"
С этим вариантом у меня что-то начало получаться, питал схему так же от USB. В этот раз программа выдала ошибку записи в СОМ порт.
И вот третий вариант схемы data-cable3.gif, которую я собрал на той же микросхеме, но она отличается от предыдущего варианта:
Но, она так же выдавала ошибку записи в СОМ порт… я уже не знаю, что и делать. Программу использовал ToolBox5. Посоветуйте мне что-нибудь, или ссылкой какой-нибудь… Заранее благодарен.
Maxi.
Вложения:
Пожалуйста Войти или Регистрация, чтобы присоединиться к беседе.
- tomas111
-
Less
Больше
- Спасибо получено: 0
17 авг 2006 18:36 #2
от tomas111
tomas111 ответил в теме Подключение телефона SGH-R200 к компьютеру
Пожалуйста Войти или Регистрация, чтобы присоединиться к беседе.
- GVP3000
-
Less
Больше
- Спасибо получено: 0
27 авг 2006 19:10 #3
от GVP3000
GVP3000 ответил в теме Подключение телефона SGH-R200 к компьютеру
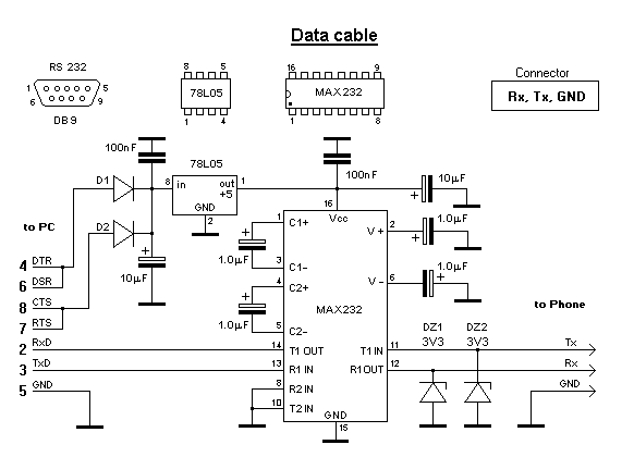
В схеме №2 у тебя ошибка при подключению MAX232 к COM порту контакты разъёма DB-9 6,4,1 соеденяются вместе и не куда более не припаиваются аналогично контакты 7 и 8, питание подается от отдельного источника питания +5В.
Не знаю от куда у тебя взялись стабилитроны 3,3В они там совсем не к чему так как MAX232 и так уже по выходам выдает ТТL сигналы а ты этими стабилитронами не даёшь схеме правильно функционировать у тебя все высокие уровни срезаны.
А на счет прошивки не чего не посоветую из порог лучше наверно фирменной.
Не знаю от куда у тебя взялись стабилитроны 3,3В они там совсем не к чему так как MAX232 и так уже по выходам выдает ТТL сигналы а ты этими стабилитронами не даёшь схеме правильно функционировать у тебя все высокие уровни срезаны.
А на счет прошивки не чего не посоветую из порог лучше наверно фирменной.
Пожалуйста Войти или Регистрация, чтобы присоединиться к беседе.
- GVP3000
-
Less
Больше
- Спасибо получено: 0
27 авг 2006 19:22 #4
от GVP3000
GVP3000 ответил в теме Подключение телефона SGH-R200 к компьютеру
МАХ232
Вложения:
Пожалуйста Войти или Регистрация, чтобы присоединиться к беседе.
Модераторы: Doc