Проверьти плату правильно я собрал ...
- DIMA
-
- Не в сети
Less
Больше
04 июнь 2007 18:57 #6
от DIMA
DIMA ответил в теме Проверьти плату правильно я собрал ...
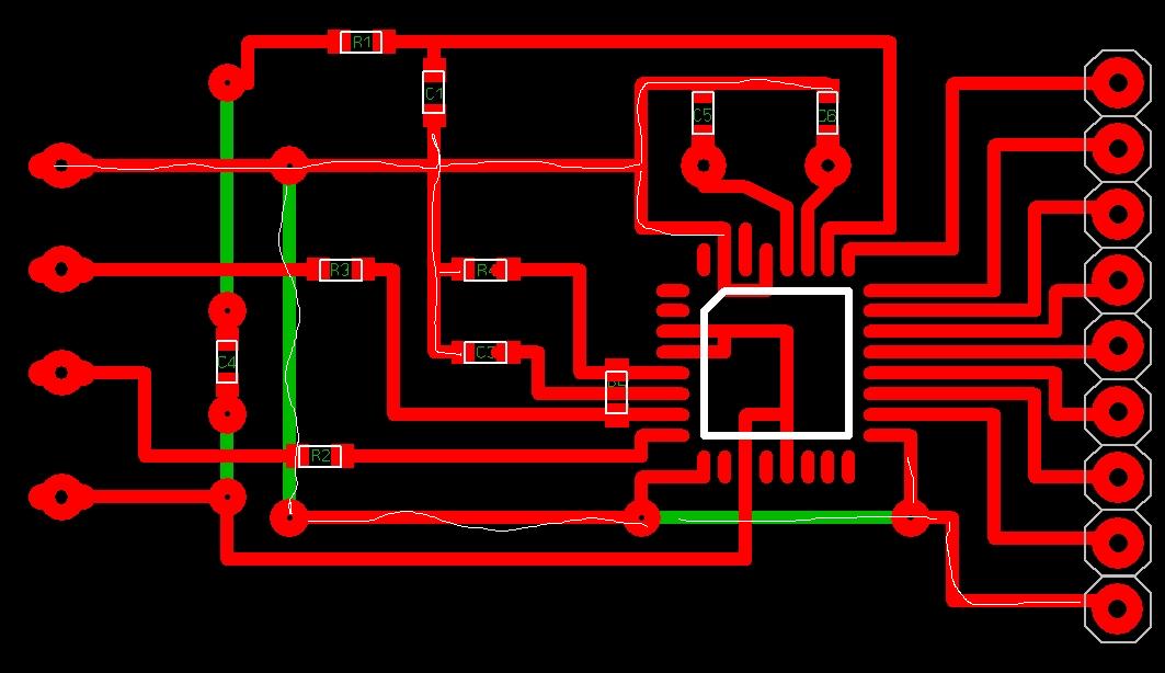
tomas молоток, развел все правельно!!
Быстро навострился разводить :shock:
Короче есть несколько тонкостей о которых ты еще не знаешь!!!!!
Я тебе там обвел землю, еделай ее по жирней, так принято, я уже не помню в чем тут дело, но все аналоговые и некторые цифровые платы разводятся с землей-полигоном, если можеш зделай полигон, если нет я уже написал - сделай просто пожирней то что я отметил!
УДачи!
Быстро навострился разводить :shock:
Короче есть несколько тонкостей о которых ты еще не знаешь!!!!!
Я тебе там обвел землю, еделай ее по жирней, так принято, я уже не помню в чем тут дело, но все аналоговые и некторые цифровые платы разводятся с землей-полигоном, если можеш зделай полигон, если нет я уже написал - сделай просто пожирней то что я отметил!
УДачи!
Вложения:
Пожалуйста Войти или Регистрация, чтобы присоединиться к беседе.
- tomas111
-
Автор темы
Less
Больше
- Спасибо получено: 0
10 июнь 2007 16:11 #7
от tomas111
tomas111 ответил в теме Проверьти плату правильно я собрал ...
Хорошо !!!
Спасибо за проверку
Спасибо за проверку
Пожалуйста Войти или Регистрация, чтобы присоединиться к беседе.
- Фанис
-
- Не в сети
Less
Больше
- Сообщений: 7
- Спасибо получено: 0
15 нояб 2009 08:15 #8
от Фанис
Фанис ответил в теме Проверьти плату правильно я собрал ...
почему когда я нажимаю на ссылку то выжодит вот что!!!Object not found!
The requested URL was not found on this server. The link on the referring page seems to be wrong or outdated. Please inform the author of that page about the error.
If you think this is a server error, please contact the webmaster.
Error 404
www.radio-portal.ru
Sun Nov 15 11:14:44 2009
Apache/2.2.10 (Linux/SUSE)
The requested URL was not found on this server. The link on the referring page seems to be wrong or outdated. Please inform the author of that page about the error.
If you think this is a server error, please contact the webmaster.
Error 404
www.radio-portal.ru
Sun Nov 15 11:14:44 2009
Apache/2.2.10 (Linux/SUSE)
Пожалуйста Войти или Регистрация, чтобы присоединиться к беседе.
Модераторы: Doc