- Сообщений: 4
- Спасибо получено: 0
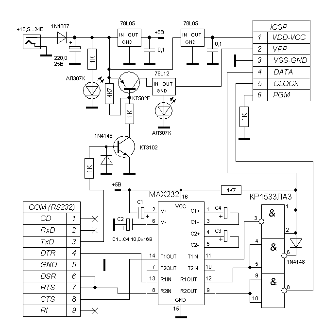
Программатор EXTRA-PIC
- Алексей_C
-
Автор темы
- Не в сети
Less
Больше
13 апр 2011 03:30 #1
от Алексей_C
Алексей_C создал тему: Программатор EXTRA-PIC
Всем доброе время суток! Собрал схему программатора,вроде работает. Стирает,считывает. И даже начинает программировать, но через несколько секунд выскакивает табличка с надписью "ошибка проверки по адресу 0000h " Подскажите в чем может быть проблема?
схема
схема
Вложения:
Пожалуйста Войти или Регистрация, чтобы присоединиться к беседе.
- Doc
-
- Не в сети
13 апр 2011 11:23 #2
от Doc
Малое знание опасно, впрочем, как и большое....
Doc ответил в теме Программатор EXTRA-PIC
проверте возникает ли на когтакте VPP 12 во время попытки записи
Малое знание опасно, впрочем, как и большое....
Пожалуйста Войти или Регистрация, чтобы присоединиться к беседе.
- radioman
-
- Не в сети
13 апр 2011 11:39 #3
от radioman
radioman ответил в теме Программатор EXTRA-PIC
Особенности программы ICPROG:
При записи микроконтроллеров с установленным (включенным) битом защиты кода от считывания (CP = Code Protect и/или CPD = Code Protect Data), сразу, после записи кода, программа ICPROG может выдавать сообщение об ошибке чтения/проверки по адресу 0000h. Это связано с тем, что установки Конфигурационного Слова (Configuration Word) микроконтроллера, начинают действовать сразу, после их изменения, и микроконтроллер осуществляет защиту кода от считывания (если эта защита включена). Данное сообщение об ощибке следует воспринимать скорее как подтверждение, что включена защита кода от считывания. При этом, код программы записан корректно и микроконтроллер работоспособен.
Для снятия защиты от считывания (для микроконтроллеров "Flash") достаточно "стереть" память микроконтроллера. При этом, естественно, стирается и прошивка. После этого, микроконтроллер можно использовать вновь и вновь, для записи новых программ.
При записи микроконтроллеров с установленным (включенным) битом защиты кода от считывания (CP = Code Protect и/или CPD = Code Protect Data), сразу, после записи кода, программа ICPROG может выдавать сообщение об ошибке чтения/проверки по адресу 0000h. Это связано с тем, что установки Конфигурационного Слова (Configuration Word) микроконтроллера, начинают действовать сразу, после их изменения, и микроконтроллер осуществляет защиту кода от считывания (если эта защита включена). Данное сообщение об ощибке следует воспринимать скорее как подтверждение, что включена защита кода от считывания. При этом, код программы записан корректно и микроконтроллер работоспособен.
Для снятия защиты от считывания (для микроконтроллеров "Flash") достаточно "стереть" память микроконтроллера. При этом, естественно, стирается и прошивка. После этого, микроконтроллер можно использовать вновь и вновь, для записи новых программ.
Пожалуйста Войти или Регистрация, чтобы присоединиться к беседе.
- Алексей_C
-
Автор темы
- Не в сети
Less
Больше
- Сообщений: 4
- Спасибо получено: 0
13 апр 2011 13:58 #4
от Алексей_C
Алексей_C ответил в теме Программатор EXTRA-PIC
Да на контакте VPP появляется пряжение,но 13,7В.
Снимал защиту кода от считывания ту же ошибку показывает. А при снятии галочки "проверка после программирования" делает вид что прогр-ет: при чтении все нули.
Снимал защиту кода от считывания ту же ошибку показывает. А при снятии галочки "проверка после программирования" делает вид что прогр-ет: при чтении все нули.
Пожалуйста Войти или Регистрация, чтобы присоединиться к беседе.
- Владимир
-
- Не в сети
Less
Больше
- Сообщений: 328
- Спасибо получено: 0
13 апр 2011 16:34 #5
от Владимир
Владимир ответил в теме Программатор EXTRA-PIC
Попробуйте подать питание на К1533ЛА3. В схеме это не указано, я тоже сделал по этой схеме, выскакивала токая же ошибка, когда подал питание все заработало.
Пожалуйста Войти или Регистрация, чтобы присоединиться к беседе.
Модераторы: Doc