Что за элемент ???

  • tomas111
  • tomas111 аватар Автор темы
Больше
19 янв 2007 17:48 #1 от tomas111
tomas111 создал тему: Что за элемент ???
Привет всем !!!
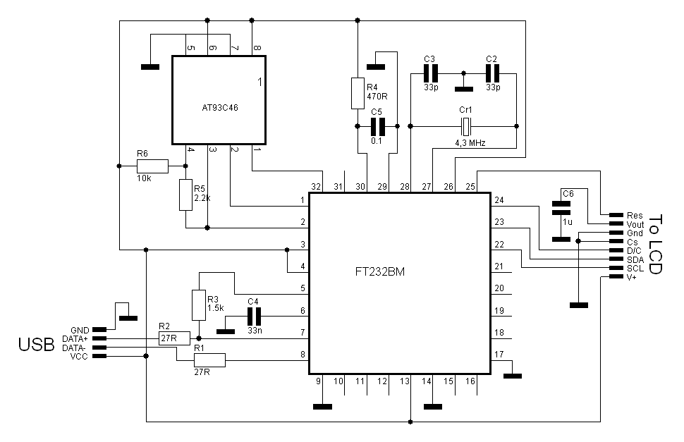
Подскажите что это за элемент ???
Вложения:
Тема заблокирована.
  • K01I
  • K01I аватар
Больше
19 янв 2007 17:53 #2 от K01I
K01I ответил в теме Что за элемент ???
кварцевыq резонаторили просто кварц... на 4.3 МГц (странно.. обычно обозначаются ZQ :? )
так сказать частотозадающий элемент
Тема заблокирована.
  • tomas111
  • tomas111 аватар Автор темы
Больше
19 янв 2007 18:11 #3 от tomas111
tomas111 ответил в теме Что за элемент ???
А как понаучному кварцевый резонатор вроде так ??? Да ???
Тема заблокирована.
Больше
21 янв 2007 13:05 #4 от Икбол Насыров
Икбол Насыров ответил в теме Что за элемент ???
Это и есть кварцевый резонатор на 4,3 МГц. Ферштятно!
Тема заблокирована.
  • tomas111
  • tomas111 аватар Автор темы
Больше
21 янв 2007 15:56 #5 от tomas111
tomas111 ответил в теме Что за элемент ???
Уже я понял :)
Тема заблокирована.
Модераторы: Doc
Вся информация, предоставленная на данном ресурсе разрешена к ознакомлению детям школьного возраста. Все практическое использование может быть связана с повышенной электрической опасностью и разрешено детям только под присмотром взрослых.