- Сообщений: 3
- Спасибо получено: 0
Не работает схема
- slavik
-
Автор темы
- Не в сети
Less
Больше
08 июнь 2011 08:17 #1
от slavik
slavik создал тему: Не работает схема
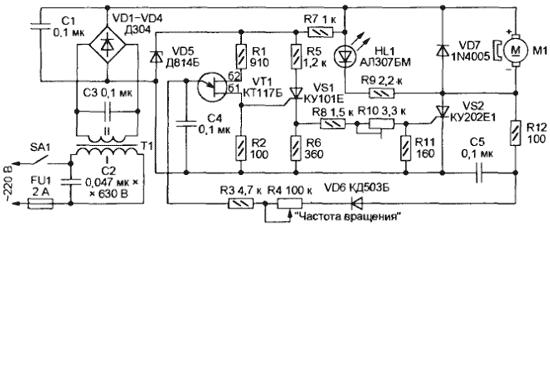
Помогите разобратся со схемой регулятора оборотов двигателя. Все елементы рабочие но схема не запускается, мож ошибка какая?[attachment=0:3ceb9g2r]<!-- ia0 -->regul5.JPG<!-- ia0 -->[/attachment:3ceb9g2r]
Вложения:
Пожалуйста Войти или Регистрация, чтобы присоединиться к беседе.
- VLADER
-
- Не в сети
Less
Больше
- Сообщений: 117
- Спасибо получено: 8
09 июнь 2011 12:42 #2
от VLADER
VLADER ответил в теме Не работает схема
Ошибки в схеме нет, схема рабочая. Проверь правильность монтажа и переходи к наладке.
Для начала отключи правый по схеме вывод потенциометра от VD6 и подключи его к верхней
точке R1. Проверь работу генератора на VT1, подключив осциллограф к Базе1. Потом попробуй
удалить цепочку R8R10, поставив перемычку. Возможно, тринистору VS2 не хватает тока
управления. R11 временно отключи. Пока всё.
Для начала отключи правый по схеме вывод потенциометра от VD6 и подключи его к верхней
точке R1. Проверь работу генератора на VT1, подключив осциллограф к Базе1. Потом попробуй
удалить цепочку R8R10, поставив перемычку. Возможно, тринистору VS2 не хватает тока
управления. R11 временно отключи. Пока всё.
Пожалуйста Войти или Регистрация, чтобы присоединиться к беседе.
- slavik
-
Автор темы
- Не в сети
Less
Больше
- Сообщений: 3
- Спасибо получено: 0
09 июнь 2011 18:09 #3
от slavik
slavik ответил в теме Не работает схема
Найдены ошибки: R5, R6 поменять местами, R1, R2 поменять местами, у VT1 б1, б2 поменять местами, в место R8 перемычка, вместо Д814Б - Д814Д. Всё заработало но на минимальных оборотах заметны подёргивания, и ещё обраная связь слабовата, под нагрузкой обороты всётаки падают. Может есть предложения по обратной связи?
Пожалуйста Войти или Регистрация, чтобы присоединиться к беседе.
- VLADER
-
- Не в сети
Less
Больше
- Сообщений: 117
- Спасибо получено: 8
10 июнь 2011 06:26 #4
от VLADER
VLADER ответил в теме Не работает схема
Попробуй ради эксперимента изменять ёмкость С4 в большую или меньшую сторону. Иногда
помогает.
помогает.
Пожалуйста Войти или Регистрация, чтобы присоединиться к беседе.
- slavik
-
Автор темы
- Не в сети
Less
Больше
- Сообщений: 3
- Спасибо получено: 0
10 июнь 2011 12:23 #5
от slavik
slavik ответил в теме Не работает схема
При изменении ёмкости С4 увеличивается или уменьшается только предел регулировки оборотов.
Пожалуйста Войти или Регистрация, чтобы присоединиться к беседе.
Модераторы: Doc