Нескучный двухтактный усилитель класса C

Больше
11 апр 2016 20:37 - 11 апр 2016 20:40 #26 от ИЛЬЯ

Aleksanders пишет:



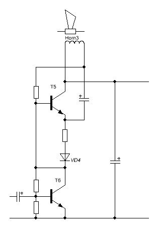
К сожалению, во времени канули номиналы резисторов и конденсаторов. Транзисторы - точно помню - были КТ315, диод наверно КД503 или типа его.
Разглядываем, размышляем, как работает, считаем количество обратных связей :)

Извините, очень коряво владею gEDA schematic editor, не очень умею всё красиво рисовать...


Верхний, по схеме, транзистор всегда закрыт. Для его открытия нужно что бы потенциал на его базе, был более положителен, чем на эмиттере.
А по схеме потенциал на базе, по отношению к эмиттеру, положителен ни когда не будет. К тому же у тебя в цепи эмиттера еще диод включен, что способствует еще большему закрытию транзистора. Так как это делает потенциал на эмиттере еще более положительным. То есть ты подаешь, обратное, закрывающее смещение.
Так что транзистор из схемы можешь убрать, изменений не будет.

Может ты напутал? не так нарисовал? есть похожая схема, но там диод не дуда включен
Последнее редактирование: 11 апр 2016 20:40 пользователем ИЛЬЯ.

Пожалуйста Войти или Регистрация, чтобы присоединиться к беседе.

Больше
11 апр 2016 20:53 - 11 апр 2016 20:55 #27 от Николай Петрович
Николай Петрович ответил в теме Нескучный двухтактный усилитель класса C
Илья, Если Т2 сначала открыть, потом закрыть на С2 будет почти удвоенное напряжение питания. Оно. через нагрузку и R1 откроет Т1. См.#8.
Последнее редактирование: 11 апр 2016 20:55 пользователем Николай Петрович.

Пожалуйста Войти или Регистрация, чтобы присоединиться к беседе.

Больше
11 апр 2016 21:04 #28 от ИЛЬЯ

Николай Петрович пишет: Илья, Если Т2 сначала открыть, потом закрыть на С2 будет почти удвоенное напряжение питания. Оно. через нагрузку и R1 откроет Т1. См.#8.

да. А так с первого взгляда и не додумаешся.
Только вот какие приимущества дает эта схема?

Пожалуйста Войти или Регистрация, чтобы присоединиться к беседе.

Больше
11 апр 2016 21:08 #29 от Николай Петрович
Николай Петрович ответил в теме Нескучный двухтактный усилитель класса C
А ни каких. Если на вход подать треугольное напряжение, или обратную пилу то этот усилитель вряд ли сможет воспроизвести 2 таких пилы - сгорит ещё на первой.

Пожалуйста Войти или Регистрация, чтобы присоединиться к беседе.

Больше
11 апр 2016 22:33 - 12 апр 2016 01:09 #30 от Николай Петрович
Николай Петрович ответил в теме Нескучный двухтактный усилитель класса C
Aleksanders, я нашел ошибку в Вашей схеме.
Читаем патент СССР - "Известен усилитель с динамической нагрузкой, содержащий входной каскад на транзисторе, включенном по схеме с общим эмиттером, и динамическую нагрузку, выполненную на втором транзисторе, базе . которого соединена с коллектором Первого транзистора, а эмиттер - с цепью из последовательно соединенных резистора и нелинейного элемента, причем место соединения последних через второй резистор подключено к обшей шине усилителя." - Повтор: - а эмиттер с цепью из последовательно соединенных . РЕЗИСТОРА И НЕЛИНЕЙНОГО ЭЛЕМЕНТА. РЕЗИСТОРА ! и нелинейного элемента - диода.


Ну вот. Теперь всё встало на свои места - и сквозной ток, и токи транзисторов, и их мощность. "Ступенька" будет только 1 раз, при первом импульсе. Тем не менее заряд и разряд (почти не контролируемый) С2 имеют разную форму. Поэтому, искажения, у этого усилителя. будут большие. Делать его можно только когда нет других деталей.
Вложения:
Последнее редактирование: 12 апр 2016 01:09 пользователем Николай Петрович.

Пожалуйста Войти или Регистрация, чтобы присоединиться к беседе.

Модераторы: Doc
Вся информация, предоставленная на данном ресурсе разрешена к ознакомлению детям школьного возраста. Все практическое использование может быть связана с повышенной электрической опасностью и разрешено детям только под присмотром взрослых.