помогите с синхронизацией!

  • Lacedon
  • Lacedon аватар Автор темы
Больше
21 дек 2008 14:07 #1 от Lacedon
Lacedon создал тему: помогите с синхронизацией!
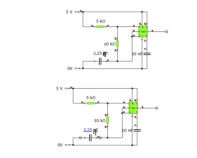
помогите пожалуйста синхронизировать два генератора ппи, если можно на железе объясните...и если что как и куда цеплять, да синхронизация должна быть тактовая...кидаю схему с генераторами...заранее спасиба
Вложения:

Пожалуйста Войти или Регистрация, чтобы присоединиться к беседе.

Модераторы: Doc
Вся информация, предоставленная на данном ресурсе разрешена к ознакомлению детям школьного возраста. Все практическое использование может быть связана с повышенной электрической опасностью и разрешено детям только под присмотром взрослых.