- Сообщений: 4
- Спасибо получено: 0
нужна помощь Блок Питания
- Роман
-
Автор темы
- Не в сети
Less
Больше
04 нояб 2012 13:27 - 04 нояб 2012 13:33 #1
от Роман
Роман создал тему: нужна помощь Блок Питания
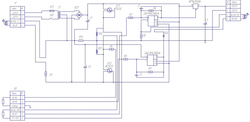
Всем привет, нужна ваша помощь. У меня курсовой проект по журналу Радио №9 1997 года. Лабораторный блок питания. ст 43
есть нарисованая эл. пр. схема, здесь нужно выделить логическую групу, и подогнать разъемы так чтобы они были на печатной плате.
1. схема из журнала.
2. журнал
3. то что препод обвёл но он говорит что это не верно.
4. ел.пр. схема
5. то что препод исправил. и сказал что нужно выделить ту часть которая должна быть на печатной плате.
есть нарисованая эл. пр. схема, здесь нужно выделить логическую групу, и подогнать разъемы так чтобы они были на печатной плате.
1. схема из журнала.
2. журнал
3. то что препод обвёл но он говорит что это не верно.
4. ел.пр. схема
5. то что препод исправил. и сказал что нужно выделить ту часть которая должна быть на печатной плате.
Вложения:
Последнее редактирование: 04 нояб 2012 13:33 пользователем Роман.
Пожалуйста Войти или Регистрация, чтобы присоединиться к беседе.
- Роман
-
Автор темы
- Не в сети
Less
Больше
- Сообщений: 4
- Спасибо получено: 0
06 нояб 2012 09:17 #2
от Роман
Роман ответил в теме Re: нужна помощь Блок Питания
Спасибушки..) 
Если кто-то хнаэт посоветуйте справочник чтобы сделать перечень елементов.
Если кто-то хнаэт посоветуйте справочник чтобы сделать перечень елементов.
Пожалуйста Войти или Регистрация, чтобы присоединиться к беседе.
- zak
-
- Не в сети
Less
Больше
- Сообщений: 186
- Спасибо получено: 1
06 нояб 2012 10:45 #3
от zak
zak ответил в теме нужна помощь Блок Питания
ну так тебе надо по сути обвести пунктиром те элеметы которые будут на печатной плате т.е не трансформатор ничего лишнего а лиш детали с разьемами!
Пожалуйста Войти или Регистрация, чтобы присоединиться к беседе.
- Rrenovatio
-
- Не в сети
Less
Больше
- Сообщений: 2505
- Спасибо получено: 78
06 нояб 2012 23:10 #4
от Rrenovatio
Rrenovatio ответил в теме нужна помощь Блок Питания
www.radio-portal.ru/forum/antinauchnye-p...mit=5&start=15#23193
zak ты у нас по радиостанциям ас!
ну ка выложи свою точку зрения... прислушаюсь к самому немыслимому... :whistle: :silly:
колебательный контур, - как рассчитываешь?
zak ты у нас по радиостанциям ас!
ну ка выложи свою точку зрения... прислушаюсь к самому немыслимому... :whistle: :silly:
колебательный контур, - как рассчитываешь?
Пожалуйста Войти или Регистрация, чтобы присоединиться к беседе.
Модераторы: Doc