Лабораторный источник питания на TL494 (KA7500)

Больше
14 фев 2015 17:50 #6 от Стас
Это уже после сверления отверстий. Я решил сделать отверстия немного разного диаметра. Ну в общем забор воздуха готов.

Далее было решено закрыть задницу прибора. Естественно тоже из алюминия, так как на ней будет расположен транзистор и ещё много чего.



Вентилятор на обдув был выбран маленький из-за размера корпуса, но высоко оборотистый от какого-то серверного девайса. На полных оборотах он довольно-таки шумный, но как после показала практика, этот вентилятор не раскручивался до полных оборотов из-за того, что успевал остужать сам корпус.

Пожалуйста Войти или Регистрация, чтобы присоединиться к беседе.

Больше
14 фев 2015 17:52 #7 от Стас
В качестве индикатора напряжения и тока было принято решения установить готовый блок, это единственное что я не делал сам.

До двух Ампер блок работает тихо и вентилятор крутится совсем неслышно. Транзистор отдаёт тепло на посадочную алюминиевую площадку, а та в свою очередь отдаёт её на сам корпус.
Так же установил рядом с транзистором сам датчик. Немного подумав, решил сделать выключатель тоже на задней панели прибора. Так как место мало и что бы не гнать сеть 220 через весь корпус тем самым создавая лишние помехи. Немного не удобно, но ничего.




Всю пока проделанную работу мне несказанно помогал мой помощник. Уже не один блок мы с ним выпустили в свет. Больше всего он очень любит работать с проводами и терма трубками.
Вот собственно и он.

Пожалуйста Войти или Регистрация, чтобы присоединиться к беседе.

Больше
14 фев 2015 17:55 #8 от Стас
Пришло время изготовить «лицо прибора». Его я решил делать из оргстекла, так как остужать тут не чего и работать с оргстеклом проще.

Установить индикатор я решил за стеклом.



Теперь займёмся задней частью блока питания, необходимо всё подготовить к установке транзисторов и подготовки всех крепёжных отверстий.

Сразу хочу сказать, что на фото транзистор установлен в качестве примера и в дальнейшем будет заменён на тот, что сейчас работает на макетной плате.

Пожалуйста Войти или Регистрация, чтобы присоединиться к беседе.

Больше
14 фев 2015 17:57 #9 от Стас
Лицевую сторону я немного испортил, переделать не получится так как был последний самоклеящийся лист А4. Если забракуют, буду переделывать.



На компьютере лицевая панель выглядела по сочнее и цвета по ярче, после печати на лазере что-то не совсем то что я ожидал.
На панели нет ничего лишнего, простенько и со вкусом.
Подготовил другой дроссель


После его установки буду надеется на повышение КПД.
Работы продолжаются, буду рад выслушать Ваше мнение и пожелания, может Ваш совет по поводу доработки будет как раз кстати, и я успею его воплотить в этот лабораторный блок.

Пожалуйста Войти или Регистрация, чтобы присоединиться к беседе.

Больше
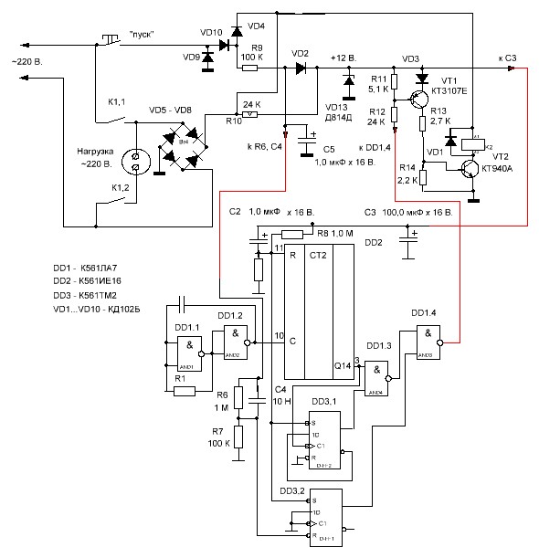
14 фев 2015 23:44 - 15 фев 2015 09:58 #10 от Николай Петрович
Николай Петрович ответил в теме Лабораторный источник питания на TL494 (KA7500)
Стас, у нас был разговор о защите. Наверное Вы не читали последние сообщения
www.radio-portal.ru/kunena/ishchu-skhemu...yatora.html?start=80
Там нужно только попробовать БП, его нарыл в нете (штатовские р.любители предлагают). Если будет работать, лучше поставить неполярные электролиты С1, С2.
Вообще удивительно, как Вам удаётся так красиво делать корпуса?! Мне так никогда не сделать, наверное такого помощника нет. :)
Читал про мой таймер? Во, только что схему нарисовал - теперь от ~220 В. так-же будет работать. Читал где то, что аккумулятор нужно заряжать 10 часов (не знаю насколько это правда). Тебе в аппарат такой не нужен? А то я ему применение придумать не могу, кроме как: пошёл утром на работу ( осенью и зимой у нас утром темно) и свет включил на улице (я в частном доме живу), что бы не сразу в темень выходить. Таймер, потом, свет отключит и сам выключится. ;)




Вам первому схему показываю. :)
Вложения:
Последнее редактирование: 15 фев 2015 09:58 пользователем Николай Петрович.

Пожалуйста Войти или Регистрация, чтобы присоединиться к беседе.

Модераторы: Doc
Вся информация, предоставленная на данном ресурсе разрешена к ознакомлению детям школьного возраста. Все практическое использование может быть связана с повышенной электрической опасностью и разрешено детям только под присмотром взрослых.