LP2950-3.0 с увеличением тока в нагрузке

Больше
30 апр 2015 21:34 #6 от Сергей

Doc пишет: можно вот так
резистор 0.1 Ом


Уваж. Doc, спасибо. Вы получили номинал резистора путём расчёта? Большее сопротивление не получается?

Пожалуйста Войти или Регистрация, чтобы присоединиться к беседе.

Больше
01 мая 2015 01:17 #7 от Doc
нет - только опытным путем
сопротивление влияет на соотношение токов (какая часть пойдет через стабилизатор а какая через транзистор)
но по моему в вашем случаи стоит просто взять стабилизатор по мощнее

Малое знание опасно, впрочем, как и большое....

Пожалуйста Войти или Регистрация, чтобы присоединиться к беседе.

Больше
01 мая 2015 08:28 - 01 мая 2015 08:50 #8 от Николай Петрович
Николай Петрович ответил в теме LP2950-3.0 с увеличением тока в нагрузке
По схеме, что предоставил Дос. Резистор не обязателен, т.к. через микросхему стабилизатора будет теч только ток базы КТ807Б. ). 0.1 А вполне достаточно для раскачки транзистора. Ну, Вы понимаете, что там нужен ещё трансформатор, выпрямительный мост, кондёры. И выходное напряжение с эмиттера транзистора будет несколько менее 3х В. примерно 2,5 В.
Последнее редактирование: 01 мая 2015 08:50 пользователем Николай Петрович.

Пожалуйста Войти или Регистрация, чтобы присоединиться к беседе.

Больше
01 мая 2015 09:54 #9 от Doc
можно не ставить
а ещё можно заменить диодом шотки

Малое знание опасно, впрочем, как и большое....
Спасибо сказали: Сергей

Пожалуйста Войти или Регистрация, чтобы присоединиться к беседе.

Больше
01 мая 2015 15:53 - 01 мая 2015 16:15 #10 от Николай Петрович
Николай Петрович ответил в теме LP2950-3.0 с увеличением тока в нагрузке
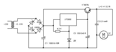
Полная схема будет выглядеть как то так. Транзистор - на радиатор.

Диоды моста можно применить 1N4007 их полно в сгоревших энергосберегающих лампочках. Выходное напряжение регулируется количеством диодов Д9. Их прямое напряжение бывает 0,2, 0,5, 0,7 В.
Вложения:
Последнее редактирование: 01 мая 2015 16:15 пользователем Николай Петрович.
Спасибо сказали: Сергей

Пожалуйста Войти или Регистрация, чтобы присоединиться к беседе.

Модераторы: Doc
Вся информация, предоставленная на данном ресурсе разрешена к ознакомлению детям школьного возраста. Все практическое использование может быть связана с повышенной электрической опасностью и разрешено детям только под присмотром взрослых.