- Сообщений: 294
- Спасибо получено: 6
Управление реле кнопкой без фиксации
- Alexander Kobets
-
- Не в сети
Less
Больше
29 апр 2016 19:24 - 29 апр 2016 19:31 #26
от Alexander Kobets
Кнопочный переключатель - это целая наука!
Alexander Kobets ответил в теме Управление реле кнопкой без фиксации
Похоже что автоэлектрику надо просто пощёлкать релюшкой для проверки. У однокнопочного варианта с логической микросхемой ещё будет "эффект дребезга контактов" от кнопки, от чего будут происходить подряд несколько нажатий с неожиданным результатом. Для устранения дребезга понадобится ещё дополнительный триггер.Николай Петрович пишет: "А эта задумка в основном под временное ручное управление цепями авто".? Или с какой целью Вы чертите схему реле?
Кнопочный переключатель - это целая наука!
Последнее редактирование: 29 апр 2016 19:31 пользователем Alexander Kobets.
Пожалуйста Войти или Регистрация, чтобы присоединиться к беседе.
- Николай Петрович
-
- Не в сети
Less
Больше
- Сообщений: 1116
- Спасибо получено: 46
29 апр 2016 19:31 - 29 апр 2016 19:59 #27
от Николай Петрович
Николай Петрович ответил в теме Управление реле кнопкой без фиксации
Вложения:
Последнее редактирование: 29 апр 2016 19:59 пользователем Николай Петрович.
Пожалуйста Войти или Регистрация, чтобы присоединиться к беседе.
- Alexander Kobets
-
- Не в сети
Less
Больше
- Сообщений: 294
- Спасибо получено: 6
30 апр 2016 01:48 - 30 апр 2016 01:57 #28
от Alexander Kobets
На самом деле в микросхемах всегда есть несколько триггеров, поэтому лучше соединить несколько ножек одной микросхемы на втором триггере, чем городить RC цепочку, которую ещё надо суметь подобрать. Если ёмкость C больше чем надо, то дребезг контактов будет проявляться как на обычном потенциале.
Alexander Kobets ответил в теме Управление реле кнопкой без фиксации
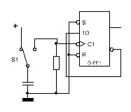
Небольшая помарка на схеме. Входы S и R обозначены инверсными, но подключены к 0, тоесть в активное состояние.Николай Петрович пишет: Самый простой способ, известный мне.
На самом деле в микросхемах всегда есть несколько триггеров, поэтому лучше соединить несколько ножек одной микросхемы на втором триггере, чем городить RC цепочку, которую ещё надо суметь подобрать. Если ёмкость C больше чем надо, то дребезг контактов будет проявляться как на обычном потенциале.
Последнее редактирование: 30 апр 2016 01:57 пользователем Alexander Kobets.
Пожалуйста Войти или Регистрация, чтобы присоединиться к беседе.
- Николай Петрович
-
- Не в сети
Less
Больше
- Сообщений: 1116
- Спасибо получено: 46
30 апр 2016 07:30 - 30 апр 2016 09:08 #29
от Николай Петрович
Николай Петрович ответил в теме Управление реле кнопкой без фиксации
Да, не обратил внимания на обозначении триггера - схватил, из библиотеки, первый попавшейся т.к. думал совсем о другом. Ну а кондёр можно выбрать в довольно широких пределах. Думаю, что дребезг контактов это механические колебания контакта подвижного на не подвижном. Выражиющиеся в коротких импульсах, но время между этими импульсами довольно большое из за массы самого контакта .
С другой стороны, триггер, даже низкочастотной серии К176, может переключаться с частотой 2-3 МГц. Это значит, что при выборе RC цепи можем руководствоваться соображением, что Т = 0,6RC = 1 мксек или несколько более/менее того для надёжного исключения дребезга и подбора RC. Так что не всё так страшно.
P.S. Я просто поделился с вами способом исключить дребезг, которого нет в нете (не встречал). И ничего доказывать не хочу. А "лишние" триггера бывают далеко не всегда. Воля ваша, не хотите, не применяйте его в своей практике. Так же, я не преподаватель и никогда не хотел им быть. По большому счёту, мне всё одно, что за схемы вы рисуете и как трактуете их. Все мои возражения (если они имеют место) из доброго чувства товарищества.
С другой стороны, триггер, даже низкочастотной серии К176, может переключаться с частотой 2-3 МГц. Это значит, что при выборе RC цепи можем руководствоваться соображением, что Т = 0,6RC = 1 мксек или несколько более/менее того для надёжного исключения дребезга и подбора RC. Так что не всё так страшно.
P.S. Я просто поделился с вами способом исключить дребезг, которого нет в нете (не встречал). И ничего доказывать не хочу. А "лишние" триггера бывают далеко не всегда. Воля ваша, не хотите, не применяйте его в своей практике. Так же, я не преподаватель и никогда не хотел им быть. По большому счёту, мне всё одно, что за схемы вы рисуете и как трактуете их. Все мои возражения (если они имеют место) из доброго чувства товарищества.
Последнее редактирование: 30 апр 2016 09:08 пользователем Николай Петрович.
Пожалуйста Войти или Регистрация, чтобы присоединиться к беседе.
- Rrenovatio
-
- Не в сети
Less
Больше
- Сообщений: 2505
- Спасибо получено: 78
30 апр 2016 12:41 #30
от Rrenovatio
Rrenovatio ответил в теме Управление реле кнопкой без фиксации
Вложения:
Пожалуйста Войти или Регистрация, чтобы присоединиться к беседе.
Модераторы: Doc