Генератор с последовательным LC-контуром

Больше
19 апр 2016 11:17 #46 от Николай Петрович
Николай Петрович ответил в теме Генератор с последовательным LC-контуром
:) .

Пожалуйста Войти или Регистрация, чтобы присоединиться к беседе.

Больше
21 апр 2016 04:05 #47 от Рюх
нашёл. вот, там позырь ! ))

prntscr.com/auuktq

prntscr.com/auulga

prntscr.com/auum55

prntscr.com/auumlu
/тут ты - обрадуешься ! ))/

короче ребята - штудируйте эту ссыль ! )))
prntscr.com/auun1c

В любом случае - УдаЧ ! ;)
Спасибо сказали: Aleksanders

Пожалуйста Войти или Регистрация, чтобы присоединиться к беседе.

Больше
21 апр 2016 04:31 #48 от Aleksanders
Посмотрел, улыбнуло :) Но в настоящее время делаю генератор на TDA2030 вот такой:



Потом наверно ещё на транзисторах сделаю :) вот такой, но с некоторыми своими изменениями:



И потом, если мне всё это не надоест, сделаю ещё гкч на гг1. Схему ещё не думал.

Пожалуйста Войти или Регистрация, чтобы присоединиться к беседе.

Больше
21 апр 2016 10:04 - 21 апр 2016 10:09 #49 от Рюх
Для 2030 - у тебя нет пары ДШ, с выхода на питаниЯ ... ))
Да и сама 2030 ...
а) биполярная технология... /питание низковато = кпд слаб ((/
б) вряд ли удачнА выше 50 кгц ((

О ! У тебя есть формула расчёта собственной емкости
*длинно-цилиндрической* катушки, в зависимости от
D /диаметр каркаса/;
L /длина навивки/;
d /диам провода/
???

З.Ы. наверное нужно ещё и диэл проницаемость материала каркаса
вводить, если вторую обкладку кондёра - изнутри трубы наклеивать...
/хотя у тебя - этим занимается перемещение внутренней катушки )))/

В любом случае - УдаЧ ! ;)
Последнее редактирование: 21 апр 2016 10:09 пользователем Рюх. Причина: дополнение

Пожалуйста Войти или Регистрация, чтобы присоединиться к беседе.

Больше
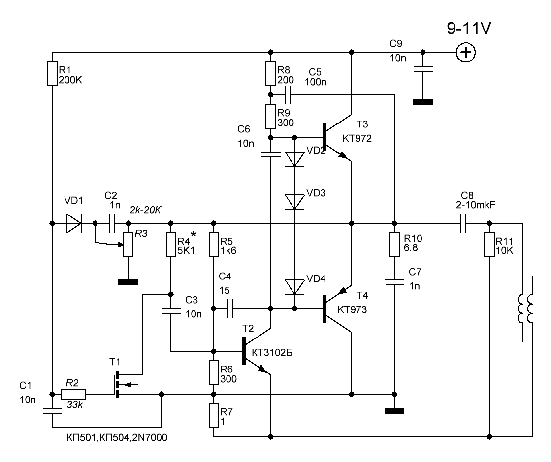
25 апр 2016 10:42 #50 от Aleksanders
ТэДэАшка заработать не захотела - слишком высокая частота, а внутри слишком много деталей, которые копят задержку сигнала и, в результате, АФЧХ усилителя разваливается в хрень :(
Собрал вот такую схему:



В итоге, частота на моей катушке получилась почти 600кГц, так что не удивительно, что ТэДэАшка не запахала...
Вложения:

Пожалуйста Войти или Регистрация, чтобы присоединиться к беседе.

Модераторы: Doc
Вся информация, предоставленная на данном ресурсе разрешена к ознакомлению детям школьного возраста. Все практическое использование может быть связана с повышенной электрической опасностью и разрешено детям только под присмотром взрослых.