- Сообщений: 616
- Спасибо получено: 11
Зарядное устройство - приставка к ПК
- Aleksanders
-
Автор темы
- Не в сети
Less
Больше
23 апр 2016 07:37 #1
от Aleksanders
Aleksanders создал тему: Зарядное устройство - приставка к ПК
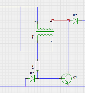
А я вот подумал, чего бы не сделать небольшую приставку к компу, чтобы можно было подзаряжать аккумуляторы UPS. Часто они начинают глючить гораздо раньше, чем умирают совсем, так что можно использовать их в разных самоделках - вентиляторы, подсветка для шкафов, аварийное LED-освещение и т.д. Но вот подзаряжать автомобильным зарядником, как мне кажется, не правильно. В то же время, в компе всегда есть блок питания, к которому можно подцепить небольшую схемку, собранную из нескольких деталек от умерших бп atx:
Подобрать резистор в базе, возможно, зашунтировать его конденсатором мелкой ёмкости. Что скажете?
Подобрать резистор в базе, возможно, зашунтировать его конденсатором мелкой ёмкости. Что скажете?
Пожалуйста Войти или Регистрация, чтобы присоединиться к беседе.
- Рюх
-
- Не в сети
Less
Больше
- Сообщений: 60
- Спасибо получено: 2
23 апр 2016 22:10 #2
от Рюх
В любом случае - УдаЧ !
Рюх ответил в теме Зарядное устройство - приставка к ПК
Возможно я не прав, но разве *обслуга аккума*- не входит в *головную боль* производителя УПС-а ?
О_о !!!
А если я УПС купил для питания циркуляционного насоса системы отопления - мне тоже придётся озабачиваться профилактикой внутреннего аккума УПС-а ?
(
З.Ы. самый простой способ профилактики бесперебойника - еженедельно отлучать его от розетки,
сигнала *последнее китайское предупреждение* с его стороны; и только потом - втыкать его в 220 вольт. )))
О_о !!!
А если я УПС купил для питания циркуляционного насоса системы отопления - мне тоже придётся озабачиваться профилактикой внутреннего аккума УПС-а ?
З.Ы. самый простой способ профилактики бесперебойника - еженедельно отлучать его от розетки,
сигнала *последнее китайское предупреждение* с его стороны; и только потом - втыкать его в 220 вольт. )))
В любом случае - УдаЧ !
Пожалуйста Войти или Регистрация, чтобы присоединиться к беседе.
Модераторы: Doc