Бесконденсаторный пуск электродвигателя

Больше
14 июнь 2017 10:30 #6 от Николай Петрович
Николай Петрович ответил в теме Бесконденсаторный пуск электродвигателя
Небольшой совет по настройке прибора. Подключите осциллограф как показано на схеме.

На осциллографе вы должны увидеть картинку, выделенную красным цветом, похожую как на рисунке. Вместо двигателя подключена лампа накаливания. Её мощность не имеет значения. Думаю, что не имеет значения и мощность вашего двигателя. Разве что при большой мощности двигателя потребуются более мощные тиристоры (рассчитанные на больший ток).

Пожалуйста Войти или Регистрация, чтобы присоединиться к беседе.

Больше
16 июнь 2017 22:44 #7 от Rrenovatio
А я поставил бы кондёр! и не изобретал велосипед!
однозначно всё что выше предложено будет стоить дороже конденсатора,
а сколько нервов...
вот если бы имитировать полноценную 3-х фазную сеть, при наличии только 220.
вот это было бы интересно... а так пустобред.

Пожалуйста Войти или Регистрация, чтобы присоединиться к беседе.

Больше
16 июнь 2017 22:55 #8 от Doc

Rrenovatio пишет: А я поставил бы кондёр! и не изобретал велосипед!
однозначно всё что выше предложено будет стоить дороже конденсатора,
а сколько нервов...
вот если бы имитировать полноценную 3-х фазную сеть, при наличии только 220.
вот это было бы интересно... а так пустобред.


:woohoo:

Малое знание опасно, впрочем, как и большое....

Пожалуйста Войти или Регистрация, чтобы присоединиться к беседе.

Больше
17 июнь 2017 07:31 - 17 июнь 2017 07:37 #9 от Николай Петрович
Николай Петрович ответил в теме Бесконденсаторный пуск электродвигателя
Имитировать полноценную 3х фазную сеть из 220 В можно несколькими способами. Один из их:
Берём однофазный эл.двигатель с пусковым устройством, что предложено выше. Далее, присоединяем к нему генератор 380/220 или 220/110 В. и вопрос решён! ;) Далее. Берём 3х фазный эл.двигатель, подсоединяем его к 3х фазной полученной сети и пользуемся достижениями науки и техники! :whistle:
Последнее редактирование: 17 июнь 2017 07:37 пользователем Николай Петрович.

Пожалуйста Войти или Регистрация, чтобы присоединиться к беседе.

Больше
17 июнь 2017 08:54 - 17 июнь 2017 08:55 #10 от Doc
Вам не кажется, что это как через чур громоздко?
да и есть один существенный недостаток
большинство однофазные двигатели - асинхронные, а трехфазные - синхронные . как Вы собираетесь частоту выдерживать?
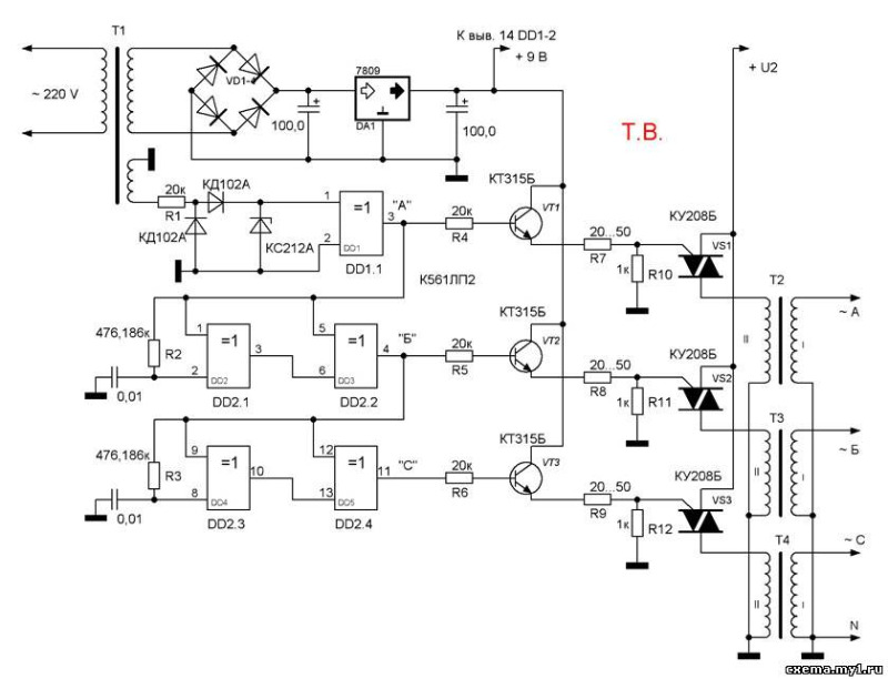
может лучше взять схему типа таких ?



в последней я бы использовал кварцевый генератор с делителем

Малое знание опасно, впрочем, как и большое....
Последнее редактирование: 17 июнь 2017 08:55 пользователем Doc.

Пожалуйста Войти или Регистрация, чтобы присоединиться к беседе.

Модераторы: Doc
Вся информация, предоставленная на данном ресурсе разрешена к ознакомлению детям школьного возраста. Все практическое использование может быть связана с повышенной электрической опасностью и разрешено детям только под присмотром взрослых.