- Спасибо получено: 0
MAYDAY!!! MAYDAY!!!
- }|{
-
Less
Больше
03 фев 2009 11:46 #6
от }|{
}|{ ответил в теме MAYDAY!!! MAYDAY!!!
Давай по порядку: 1. Отключи R9 от ОУ. Генератор работает нормально? Если да
2. Подай сигнал от какого нибудь УНЧ. Появилась модуляция? (Возможно надо подобрать уровень НЧ сигнала) Если да то проверяй ОУ и микрофон;
Если нет - замени варикап.
2. Подай сигнал от какого нибудь УНЧ. Появилась модуляция? (Возможно надо подобрать уровень НЧ сигнала) Если да то проверяй ОУ и микрофон;
Если нет - замени варикап.
Пожалуйста Войти или Регистрация, чтобы присоединиться к беседе.
- Роман
-
- Не в сети
Less
Больше
- Сообщений: 297
- Спасибо получено: 0
05 фев 2009 13:27 #7
от Роман
Роман ответил в теме MAYDAY!!! MAYDAY!!!
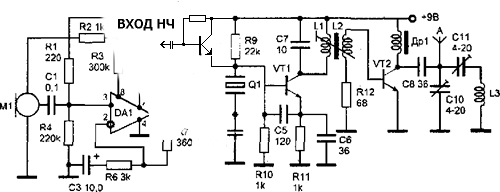
Попробуй такой вариант. Я делал подобное, хотя это не правильно, но модуляция получается хорошая! Вместо варикапа - кондёр , дополнительным транзистором ты с помощью модуляции меняешь сопротивление R9 .
Вложения:
Пожалуйста Войти или Регистрация, чтобы присоединиться к беседе.
Модераторы: Doc