пульт радиоуправления 1 командой

Больше
13 фев 2009 13:03 #16 от ReDDweL
Doc, ну ты схему посмотрел?

Пожалуйста Войти или Регистрация, чтобы присоединиться к беседе.

Больше
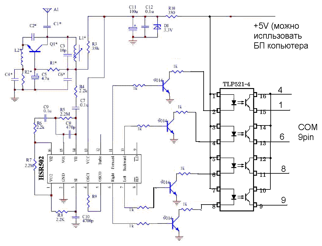
13 фев 2009 20:28 #17 от Doc
Предлагаю вот так ....
единственно что мог ошибиться с выходнами на ком , возможно предеться посменять эммиторы с колекторами опртропар

Малое знание опасно, впрочем, как и большое....
Вложения:

Пожалуйста Войти или Регистрация, чтобы присоединиться к беседе.

Больше
14 фев 2009 07:29 #18 от ReDDweL
спасибо, Doc, пойду трести братишек с племянниками - пусь машинку отдают!!!
как сделаю отпишусь!

Пожалуйста Войти или Регистрация, чтобы присоединиться к беседе.

Модераторы: Doc
Вся информация, предоставленная на данном ресурсе разрешена к ознакомлению детям школьного возраста. Все практическое использование может быть связана с повышенной электрической опасностью и разрешено детям только под присмотром взрослых.