- Сообщений: 10
- Спасибо получено: 0
стробоскоп из светодиодов
- Сантила
-
Автор темы
- Не в сети
Less
Больше
25 янв 2012 18:12 #1
от Сантила
Сантила создал тему: стробоскоп из светодиодов
хочу собрать стробоскоп из светодиодов,как на спец авто..но не могу найти схему...хочется попроще...
Пожалуйста Войти или Регистрация, чтобы присоединиться к беседе.
- Doc
-
- Не в сети
26 янв 2012 06:33 #2
от Doc
Малое знание опасно, впрочем, как и большое....
Doc ответил в теме стробоскоп из светодиодов
напиши цикличнойть и переодичноть вспышек - нарисуем схему
Малое знание опасно, впрочем, как и большое....
Пожалуйста Войти или Регистрация, чтобы присоединиться к беседе.
- Сантила
-
Автор темы
- Не в сети
Less
Больше
- Сообщений: 10
- Спасибо получено: 0
26 янв 2012 06:49 - 26 янв 2012 10:13 #3
от Сантила
вот так же хочется,чтобы можно было регулировать...
Сантила ответил в теме Re: стробоскоп из светодиодов
вот так же хочется,чтобы можно было регулировать...
Последнее редактирование: 26 янв 2012 10:13 пользователем Doc.
Пожалуйста Войти или Регистрация, чтобы присоединиться к беседе.
- Doc
-
- Не в сети
26 янв 2012 17:35 #4
от Doc
Малое знание опасно, впрочем, как и большое....
Doc ответил в теме Re: стробоскоп из светодиодов
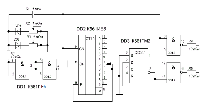
вот схема именно такого стробоскопа
Малое знание опасно, впрочем, как и большое....
Пожалуйста Войти или Регистрация, чтобы присоединиться к беседе.
- Сантила
-
Автор темы
- Не в сети
Less
Больше
- Сообщений: 10
- Спасибо получено: 0
27 янв 2012 02:27 #5
от Сантила
Сантила ответил в теме Re: стробоскоп из светодиодов
Спасибо большое!)
Пожалуйста Войти или Регистрация, чтобы присоединиться к беседе.
Модераторы: Doc