- Сообщений: 2505
- Спасибо получено: 78
"Чистая синусоида"
- Rrenovatio
-
Автор темы
- Не в сети
Less
Больше
05 янв 2011 13:23 #126
от Rrenovatio
Rrenovatio ответил в теме "Чистая синусоида"
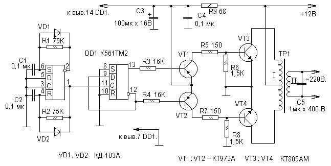
Схемы не рабочие... эти генераторы так и не запустились...
Вложения:
Пожалуйста Войти или Регистрация, чтобы присоединиться к беседе.
- Rrenovatio
-
Автор темы
- Не в сети
Less
Больше
- Сообщений: 2505
- Спасибо получено: 78
05 янв 2011 13:35 #127
от Rrenovatio
Rrenovatio ответил в теме "Чистая синусоида"
А эта схема - супер!!!
жаль только что нет синуса... запустилась сразу же и отлично работает!
осциллограмма прилагается!!!
правда есть подвох - не указан минус идущий на 7 ножку микросхемы...
без него ... сами понимаете ...
а так всё на ура! токи горазда меньше чем в первом...
а значит продолжительность работы выше...
+ энергосберегающие ламы работают!.. на первом они так и не зажглись...
завышенная частота!
жаль только что нет синуса... запустилась сразу же и отлично работает!
осциллограмма прилагается!!!
правда есть подвох - не указан минус идущий на 7 ножку микросхемы...
без него ... сами понимаете ...
а так всё на ура! токи горазда меньше чем в первом...
а значит продолжительность работы выше...
+ энергосберегающие ламы работают!.. на первом они так и не зажглись...
завышенная частота!
Вложения:
Пожалуйста Войти или Регистрация, чтобы присоединиться к беседе.
- Rrenovatio
-
Автор темы
- Не в сети
Less
Больше
- Сообщений: 2505
- Спасибо получено: 78
05 янв 2011 13:57 - 05 янв 2011 14:14 #128
от Rrenovatio
Rrenovatio ответил в теме "Чистая синусоида"
и ещё... установил перед ключевыми транзисторами ещё по одному транзистору кт816 так как
сигнал всё таки слабоват... трансформатор жужит но не на полную... пришлось чуточку усилить...
каскады взял с раннее собранного преобразователя...
всё работает Окейно!
сигнал всё таки слабоват... трансформатор жужит но не на полную... пришлось чуточку усилить...
каскады взял с раннее собранного преобразователя...
всё работает Окейно!
Вложения:
Последнее редактирование: 05 янв 2011 14:14 пользователем Rrenovatio.
Пожалуйста Войти или Регистрация, чтобы присоединиться к беседе.
- Rrenovatio
-
Автор темы
- Не в сети
Less
Больше
- Сообщений: 2505
- Спасибо получено: 78
05 янв 2011 14:13 #129
от Rrenovatio
Rrenovatio ответил в теме "Чистая синусоида"
не выбрасывать же детали.... :naughty:
и ещё... если убрать резистор 330 ом с базы транзистора кт816 то может сорваться генерация... с ним работает устойчиво....
+ бонус: осциллограмма промышленного преобразователя (которые продаются в магазинах)
и ещё... если убрать резистор 330 ом с базы транзистора кт816 то может сорваться генерация... с ним работает устойчиво....
+ бонус: осциллограмма промышленного преобразователя (которые продаются в магазинах)
Вложения:
Пожалуйста Войти или Регистрация, чтобы присоединиться к беседе.
- Юрий
-
- Не в сети
Less
Больше
- Сообщений: 299
- Спасибо получено: 4
05 янв 2011 17:09 #130
от Юрий
Твой преобразователь лучше
А такую схему включения не пробовал?
Юрий ответил в теме "Чистая синусоида"
Rrenovatio пишет: не выбрасывать же детали.... :naughty:
и ещё... если убрать резистор 330 ом с базы транзистора кт816 то может сорваться генерация... с ним работает устойчиво....
+ бонус: осциллограмма промышленного преобразователя (которые продаются в магазинах)
Твой преобразователь лучше
А такую схему включения не пробовал?
Вложения:
Пожалуйста Войти или Регистрация, чтобы присоединиться к беседе.
Модераторы: Doc