- Сообщений: 2505
- Спасибо получено: 78
"Чистая синусоида"
- Rrenovatio
-
Автор темы
- Не в сети
Less
Больше
12 нояб 2011 21:17 #351
от Rrenovatio
Rrenovatio ответил в теме "Чистая синусоида"
я свой моторчик от этой схемы питаю...
Вложения:
Пожалуйста Войти или Регистрация, чтобы присоединиться к беседе.
- Rrenovatio
-
Автор темы
- Не в сети
Less
Больше
- Сообщений: 2505
- Спасибо получено: 78
12 нояб 2011 21:19 #352
от Rrenovatio
Rrenovatio ответил в теме "Чистая синусоида"
Моторчик такой:
Вложения:
Пожалуйста Войти или Регистрация, чтобы присоединиться к беседе.
- Rrenovatio
-
Автор темы
- Не в сети
Less
Больше
- Сообщений: 2505
- Спасибо получено: 78
12 нояб 2011 21:24 #353
от Rrenovatio
Rrenovatio ответил в теме "Чистая синусоида"
не гудит, не греется!
а вот для блока управления пофиг что там синус или меандр!
этот фактор влияет только на индукционные нагрузки: то бишь циркуляционные насосы!
а так как насос работает нормально, я и успокоился! правда синус всё таки получить хочется...
а вот для блока управления пофиг что там синус или меандр!
этот фактор влияет только на индукционные нагрузки: то бишь циркуляционные насосы!
а так как насос работает нормально, я и успокоился! правда синус всё таки получить хочется...
Пожалуйста Войти или Регистрация, чтобы присоединиться к беседе.
- Rrenovatio
-
Автор темы
- Не в сети
Less
Больше
- Сообщений: 2505
- Спасибо получено: 78
12 нояб 2011 21:31 #354
от Rrenovatio
Rrenovatio ответил в теме "Чистая синусоида"
сейчас вот хочу увеличить его более продолжительную работу от аккумуляторной батареи,
намотать на трубу выхода с котла вот такой девайс и включить схему через него!
нагрелось отключилось, остывает включилось!
думаю можно будит увеличить время работы раза в два!
ну пока там аварийка сообразит что к чему... :lol:
намотать на трубу выхода с котла вот такой девайс и включить схему через него!
нагрелось отключилось, остывает включилось!
думаю можно будит увеличить время работы раза в два!
ну пока там аварийка сообразит что к чему... :lol:
Вложения:
Пожалуйста Войти или Регистрация, чтобы присоединиться к беседе.
- Rrenovatio
-
Автор темы
- Не в сети
Less
Больше
- Сообщений: 2505
- Спасибо получено: 78
12 нояб 2011 21:38 #355
от Rrenovatio
Rrenovatio ответил в теме "Чистая синусоида"
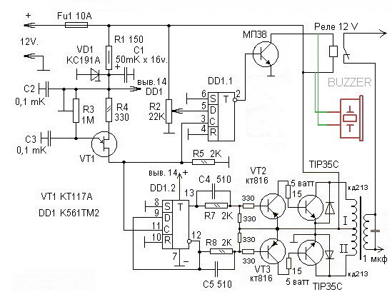
да и ещё: на выходе преобразователя - 50 гц. при любой нагрузке, кроме индукционной!
при включении индукционного насоса частота повышается где то до 60 гц. что на работу в целом не влияет!!! - и то можно подкорректировать резистором R3!
при включении индукционного насоса частота повышается где то до 60 гц. что на работу в целом не влияет!!! - и то можно подкорректировать резистором R3!
Пожалуйста Войти или Регистрация, чтобы присоединиться к беседе.
Модераторы: Doc