- Сообщений: 2505
- Спасибо получено: 78
"Чистая синусоида"
- Rrenovatio
-
Автор темы
- Не в сети
Less
Больше
06 дек 2010 06:46 #6
от Rrenovatio
Rrenovatio ответил в теме "Чистая синусоида"
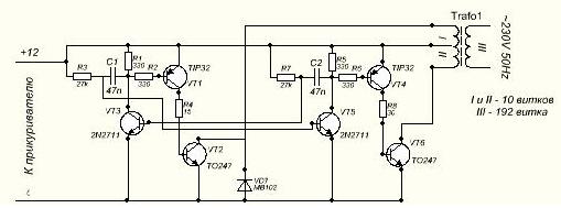
Хочу собрать на 12 v, такой:1
и пригрузить фильтром таким как:
www.radio-portal.ru/index.php/la ... 0-12-12-17
тут на 24v... не катит!
но опять таки эти: Магнитопровод трансформатора Т2 разделен магнитным шунтом МШ.
головняк по моему ... что думаете?
первый раз слышу за такой транс...
и пригрузить фильтром таким как:
www.radio-portal.ru/index.php/la ... 0-12-12-17
тут на 24v... не катит!
но опять таки эти: Магнитопровод трансформатора Т2 разделен магнитным шунтом МШ.
головняк по моему ... что думаете?
первый раз слышу за такой транс...
Вложения:
Пожалуйста Войти или Регистрация, чтобы присоединиться к беседе.
- Rrenovatio
-
Автор темы
- Не в сети
Less
Больше
- Сообщений: 2505
- Спасибо получено: 78
06 дек 2010 14:29 #7
от Rrenovatio
Rrenovatio ответил в теме "Чистая синусоида"
поправка к схеме: коллектор и эмиттер транзистора VT6 шунтируем диодом как на VT2
диоды лучше поставить SF-56(у них высокое быстродействие). конденсаторы С1 и С2 на 0,47 мкф.
должны быть без +/- 5% (одинаковой ёмкости), выходные транзисторы кт879 подойдут, если мощность
небольшая то можно отделаться кт805... а так взаимозаменяемость (кт878(два штуки параллельно)
или 2SC3991, 2N6278, 2N6279, BVT91) VT1,VT4 - кт816, VT3 и VT5 - кт315.
резисторы R4 и R8 - мощные ватт на 5! не меньше...
что думаете?
вот только что: Магнитопровод трансформатора Т2 разделен магнитным шунтом МШ.
что за магнитный шунт МШ - не пойму!
:think:
резать что ли ферритовое кольцо???...??? пополам.
даже схему на ентот аппарат нарыл!
диоды лучше поставить SF-56(у них высокое быстродействие). конденсаторы С1 и С2 на 0,47 мкф.
должны быть без +/- 5% (одинаковой ёмкости), выходные транзисторы кт879 подойдут, если мощность
небольшая то можно отделаться кт805... а так взаимозаменяемость (кт878(два штуки параллельно)
или 2SC3991, 2N6278, 2N6279, BVT91) VT1,VT4 - кт816, VT3 и VT5 - кт315.
резисторы R4 и R8 - мощные ватт на 5! не меньше...
что думаете?
вот только что: Магнитопровод трансформатора Т2 разделен магнитным шунтом МШ.
что за магнитный шунт МШ - не пойму!
:think:
резать что ли ферритовое кольцо???...??? пополам.
даже схему на ентот аппарат нарыл!
Вложения:
Пожалуйста Войти или Регистрация, чтобы присоединиться к беседе.
- Rrenovatio
-
Автор темы
- Не в сети
Less
Больше
- Сообщений: 2505
- Спасибо получено: 78
06 дек 2010 16:42 #8
от Rrenovatio
Rrenovatio ответил в теме "Чистая синусоида"
и где тут этот магнитный шунт???...???
Пожалуйста Войти или Регистрация, чтобы присоединиться к беседе.
- Rrenovatio
-
Автор темы
- Не в сети
Less
Больше
- Сообщений: 2505
- Спасибо получено: 78
07 дек 2010 18:52 #9
от Rrenovatio
Rrenovatio ответил в теме "Чистая синусоида"
Ну с ... сегодня начало положено...
спаян мультик с ключевыми каскадами...
завтра попробую перемотать трансформатор с маломощного автомобильного зарядного устройства!!!
если конечно будет время...
точнее домотать ещё одну обмотку для 12 вольт... (2 плечо)
Это я так - мало ли кого ещё интересуют инвертора и преобразователи!
smoker прав: схемы которые имеют большой транс, на выходе которого включен конденсатор - то что надо. И никакие инверторы в спичечных коробках им не докажут.
я тоже это поддерживаю... если кто хочет возразить ЖДЁМ ОТЗЫВОВ!
ну пожалуй пока всё: результат работы в прикреплениях!
спаян мультик с ключевыми каскадами...
завтра попробую перемотать трансформатор с маломощного автомобильного зарядного устройства!!!
если конечно будет время...
точнее домотать ещё одну обмотку для 12 вольт... (2 плечо)
Это я так - мало ли кого ещё интересуют инвертора и преобразователи!
smoker прав: схемы которые имеют большой транс, на выходе которого включен конденсатор - то что надо. И никакие инверторы в спичечных коробках им не докажут.
я тоже это поддерживаю... если кто хочет возразить ЖДЁМ ОТЗЫВОВ!
ну пожалуй пока всё: результат работы в прикреплениях!
Вложения:
Пожалуйста Войти или Регистрация, чтобы присоединиться к беседе.
- Smoker
-
- Не в сети
Less
Больше
- Сообщений: 825
- Спасибо получено: 2
07 дек 2010 19:50 #10
от Smoker
В сварочных аппаратах ( размером с тумбочку) видел железную фигню, с ручкой и поворачивая ручку сварщик что-то регулировал. Подозреваю это и был магнитный шунт.
Smoker ответил в теме "Чистая синусоида"
Магнитный шунт - это железяка замыкающая магнитный поток, на схеме ее не найдешь. Кольцо резать???? Здесь транс нужен а не кольцо. В остальном для меня магнитный шунт и НЛО примерно одинаково понятныRrenovatio пишет: и где тут этот магнитный шунт???...???
Пожалуйста Войти или Регистрация, чтобы присоединиться к беседе.
Модераторы: Doc