- Сообщений: 2505
- Спасибо получено: 78
TV чудит! Samsung BioVision CK-7271WP
- Rrenovatio
-
Автор темы
- Не в сети
Less
Больше
29 окт 2015 23:50 - 29 окт 2015 23:54 #31
от Rrenovatio
Rrenovatio ответил в теме TV чудит! Samsung BioVision CK-7271WP
да эти есть по 680 мф. черные на плате их видно... вместе стоят.
один прибор показал 685 другой 665 + к нему ещё 5 мф. подпаял,
:silly: на больше не было...
перемычек там точно нету!
напряжение пока замерить не могу, телик в гараже...
завтра продолжение!!!
один прибор показал 685 другой 665 + к нему ещё 5 мф. подпаял,
:silly: на больше не было...
перемычек там точно нету!
напряжение пока замерить не могу, телик в гараже...
завтра продолжение!!!
Последнее редактирование: 29 окт 2015 23:54 пользователем Rrenovatio.
Пожалуйста Войти или Регистрация, чтобы присоединиться к беседе.
- Rrenovatio
-
Автор темы
- Не в сети
Less
Больше
- Сообщений: 2505
- Спасибо получено: 78
29 окт 2015 23:58 - 30 окт 2015 00:07 #32
от Rrenovatio
Rrenovatio ответил в теме TV чудит! Samsung BioVision CK-7271WP
фигня какая то с симистором!!! :blink:
если на управляющий электрод подать напряжение
ОН ОТКРОЕТСЯ! и даст "КЗ"
получается так...
:blink:
значит то что обвёл точно не перемычки!
тогда что???
:blink:
вот эта хрень видать и выделывается!!!
нужно будет по плате отследить что ЭТО и тогда уже и думать.
были какие то квадратные блоки, белые керамические,
три с них мощные резисторы, а тот который побольше нужно посмотреть!!! :dry:
если на управляющий электрод подать напряжение
ОН ОТКРОЕТСЯ! и даст "КЗ"
получается так...
:blink:
значит то что обвёл точно не перемычки!
тогда что???
:blink:
вот эта хрень видать и выделывается!!!
нужно будет по плате отследить что ЭТО и тогда уже и думать.
были какие то квадратные блоки, белые керамические,
три с них мощные резисторы, а тот который побольше нужно посмотреть!!! :dry:
Последнее редактирование: 30 окт 2015 00:07 пользователем Rrenovatio.
Пожалуйста Войти или Регистрация, чтобы присоединиться к беседе.
- Rrenovatio
-
Автор темы
- Не в сети
Less
Больше
- Сообщений: 2505
- Спасибо получено: 78
30 окт 2015 00:24 #33
от Rrenovatio
Rrenovatio ответил в теме TV чудит! Samsung BioVision CK-7271WP
учитывая что стоит под напряжением ночь потом всё включается думаю что шим целая!
капец!
во задачка...
капец!
во задачка...
Пожалуйста Войти или Регистрация, чтобы присоединиться к беседе.
- Николай Петрович
-
- Не в сети
Less
Больше
- Сообщений: 1116
- Спасибо получено: 46
30 окт 2015 00:26 #34
от Николай Петрович
Николай Петрович ответил в теме TV чудит! Samsung BioVision CK-7271WP
То, что при включении коротнёт - тиристор. Надо полагать защита от перенапряжения.
Пожалуйста Войти или Регистрация, чтобы присоединиться к беседе.
- Rrenovatio
-
Автор темы
- Не в сети
Less
Больше
- Сообщений: 2505
- Спасибо получено: 78
30 окт 2015 11:33 - 30 окт 2015 11:39 #35
от Rrenovatio
Rrenovatio ответил в теме TV чудит! Samsung BioVision CK-7271WP
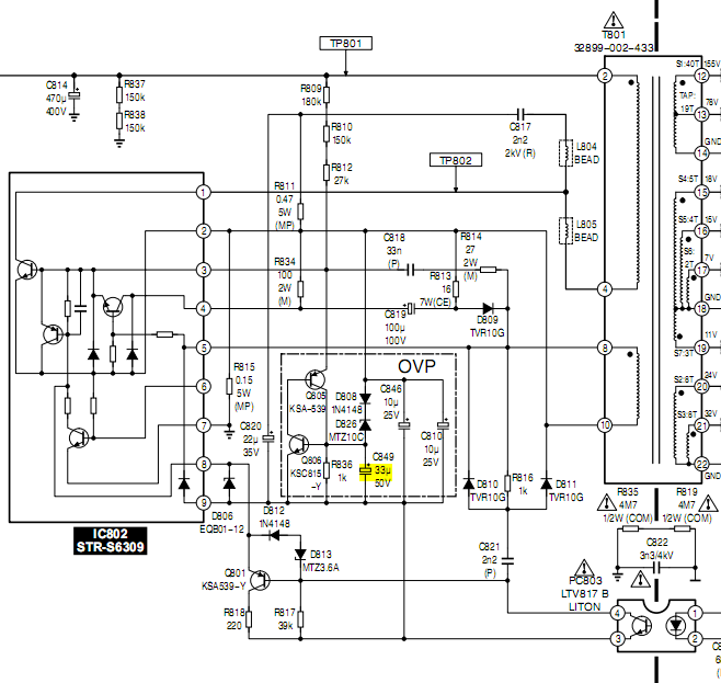
так, на 2 ноге трансформатора напряжение ЕСТЬ!
320 вольт - сетевое поднято за счёт конденсаторов до 320 - 330.
плюс, минус на земле (корпус и земля - вместе не соединены!) - так и должно быть...
смотрел по схеме, плата разделена на две части, там где сеть - земля, там где вторичные напряжения
корпус. соединены между собой через конденсатор с822 и два резистора по 4.7 м.
видно внизу справа чуть выше оптопары.
но суть не в этом!
предполагаю что ШИМка живая, хотя включатся уже телек перестал... допаялся :whistle:
на 2 ноге транса +, на 1 ноге ШИМ должен быть минус НО ЕГО ТАМ НЕТ!
а есть на 2 ноге... по сборке видно что это эмиттер силового ключа!
на базу должно попасть открывающее напряжение и он должен открыться,
подав питание на ногу 1, а затем и на трансформатор!!!
:silly:
думаю что ШИМ живая (силовой ключ в норме) так как относительно ноги 3 (база) звонится в одну сторону, в другую нет... ну как и должно быть для транзистора!
обычно неисправность всегда в обрыве первой ноги коллектора!
у нас же обрыва НЕТу!
ТОГДА ПОЧЕМУ НЕ ОТКРЫВАЕТСЯ КЛЮЧ?
откуда должен идти открывающий сигнал?
со сборки или из вне?
и что могло крякнуть?

320 вольт - сетевое поднято за счёт конденсаторов до 320 - 330.
плюс, минус на земле (корпус и земля - вместе не соединены!) - так и должно быть...
смотрел по схеме, плата разделена на две части, там где сеть - земля, там где вторичные напряжения
корпус. соединены между собой через конденсатор с822 и два резистора по 4.7 м.
видно внизу справа чуть выше оптопары.
но суть не в этом!
предполагаю что ШИМка живая, хотя включатся уже телек перестал... допаялся :whistle:
на 2 ноге транса +, на 1 ноге ШИМ должен быть минус НО ЕГО ТАМ НЕТ!
а есть на 2 ноге... по сборке видно что это эмиттер силового ключа!
на базу должно попасть открывающее напряжение и он должен открыться,
подав питание на ногу 1, а затем и на трансформатор!!!
:silly:
думаю что ШИМ живая (силовой ключ в норме) так как относительно ноги 3 (база) звонится в одну сторону, в другую нет... ну как и должно быть для транзистора!
обычно неисправность всегда в обрыве первой ноги коллектора!
у нас же обрыва НЕТу!
ТОГДА ПОЧЕМУ НЕ ОТКРЫВАЕТСЯ КЛЮЧ?
откуда должен идти открывающий сигнал?
со сборки или из вне?
и что могло крякнуть?
Вложения:
Последнее редактирование: 30 окт 2015 11:39 пользователем Rrenovatio.
Пожалуйста Войти или Регистрация, чтобы присоединиться к беседе.
Модераторы: Doc