TV чудит! Samsung BioVision CK-7271WP

Больше
30 окт 2015 11:47 - 30 окт 2015 11:48 #36 от Rrenovatio
Rrenovatio ответил в теме TV чудит! Samsung BioVision CK-7271WP
а если замкнуть 1 и 2 ногу шим и подать напряжение в НАГЛУЮ?
не бахнет?
:P

Вложения:
Последнее редактирование: 30 окт 2015 11:48 пользователем Rrenovatio.

Пожалуйста Войти или Регистрация, чтобы присоединиться к беседе.

Больше
30 окт 2015 13:18 - 30 окт 2015 13:48 #37 от Rrenovatio
Rrenovatio ответил в теме TV чудит! Samsung BioVision CK-7271WP
тут подумал... замыкать 1 и 2 НЕЗЯ!!!
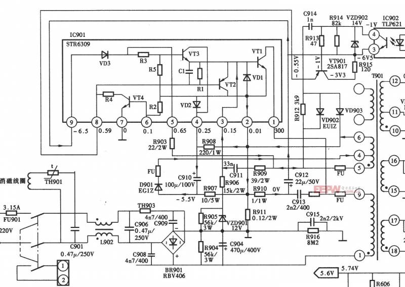
STRS6309, Импульсный регулятор напряжения...
Бахнет!!!
БП то импульсный, а значит ключ открывается с определённой частотой!
питание на него то постоянка!!! а на выходе то переменка!
:huh:
а значит должен ключ? генератор какой то открывать с определённой частотой,
OVP похож на генератор?
или это сама ШИМ делает?
кондёр что выделил жёлтым должон быть на 33 мф. а просел до 3.7 мф. я его естественно
на 33 мф. заменил.... но телек то перестал включатся вообще!!!
может его назад вернуть?
хоть так будет работать!
наверное...
:)
посмотрел на схему аналогичного БП!!!
там OVP воще нету...
слаживается впечетленице что всё таки могла крякнуть и сама str s6309
не ключ, а что й н то там внутри с других элементов...
странно всё это.

Вложения:
Последнее редактирование: 30 окт 2015 13:48 пользователем Rrenovatio.

Пожалуйста Войти или Регистрация, чтобы присоединиться к беседе.

Больше
30 окт 2015 14:30 - 30 окт 2015 14:35 #38 от Николай Петрович
Николай Петрович ответил в теме TV чудит! Samsung BioVision CK-7271WP
Ну я понимаю запуск блока так. При появлении напряжения на выводе 2 транса, заряжается конденсатор С817. Импульс тока зарядки, по первичной обмотки, создаёт ток во вторичной, который через С818,С819 и транзистор, у которого Э и К с диодами, модуля 1С802,( он открывается непосредственно от вторичной обмотки)(вывод 8 ) . Открывают ключ (самый левый транзистор модуля). Ключ открываясь, увеличивает ток по 1й обмотки лавиной. Все остальные транзисторы открываясь препятствуют генерации БП.
Сейчас звонил друг, радиолюбитель, рассказал ему о Вашей проблемме. Он говорит, что было нечто похожее, что пропаял БП и отверстия крепления плат (платы многослойные) телек ожил. Отверстия крепления паял мощным паяльником 80 Вт с флюсом.
Ответ на #35
Последнее редактирование: 30 окт 2015 14:35 пользователем Николай Петрович.

Пожалуйста Войти или Регистрация, чтобы присоединиться к беседе.

Больше
30 окт 2015 14:56 - 30 окт 2015 15:00 #39 от Rrenovatio
Rrenovatio ответил в теме TV чудит! Samsung BioVision CK-7271WP
Припайка отпадает!
уже пропаял, без результата,
пропаивал под увеличением!
Плата обычная не многослойная....
:huh:
сейчас впаял вместо помеченного кондёра на 33 мф,
тот который там был (3.7 мф. и при замере ёмкость постепенно падала)!!!
жду когда включится!
если включится 1С802 живая! :woohoo:
если уже не включится значит еду на рынок за STRS6309!
:(
говорят дефицит!
STRS6307 есть в продаже, а эти пойди поищи... но попробую!
она порядком мощнее той.
больше выхода не вижу...
только так!
Кстати когда замерил напряжение на ноге 12 (155V) - при 33 мф. - было 12 вольт,
сейчас упало до 9!
;)
и кондёров которые по схеме с846 и с810 на самом деле их на плате нет!
только с820 стоит рядышком....
Последнее редактирование: 30 окт 2015 15:00 пользователем Rrenovatio.

Пожалуйста Войти или Регистрация, чтобы присоединиться к беседе.

Больше
30 окт 2015 15:12 - 30 окт 2015 15:20 #40 от Rrenovatio
Rrenovatio ответил в теме TV чудит! Samsung BioVision CK-7271WP
а может с модуля OVP по третей ноге запускается?
прямо на базу ключа!!!
а?
:ohmy:
модуль OVP может работать как генератор?
и давать импульсы на открытие ключа???
:)
а сейчас просто не может ввойти в нужный режим генерации...
тот кондёр что я впаял опять на место (ёмкость его снижается)
со временем падает до нужной и запускается генерация необходимая для ключа и трансформатора?
может так?
Последнее редактирование: 30 окт 2015 15:20 пользователем Rrenovatio.

Пожалуйста Войти или Регистрация, чтобы присоединиться к беседе.

Модераторы: Doc
Вся информация, предоставленная на данном ресурсе разрешена к ознакомлению детям школьного возраста. Все практическое использование может быть связана с повышенной электрической опасностью и разрешено детям только под присмотром взрослых.