TV чудит! Samsung BioVision CK-7271WP

Больше
29 дек 2015 12:17 - 29 дек 2015 12:19 #56 от Rrenovatio
Rrenovatio ответил в теме TV чудит! Samsung BioVision CK-7271WP
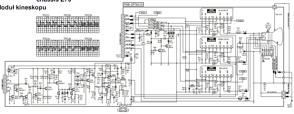
на картинке другой телек, не мой! просто похожая неисправность, тут зеленит, на моём синит!
интересна всё таки причина? почему так пайка разрушается?
с резистором понятно! а вот на ноге корпуса??? как будто её кто то давил!!! изнутри...
;)
Последнее редактирование: 29 дек 2015 12:19 пользователем Rrenovatio.

Пожалуйста Войти или Регистрация, чтобы присоединиться к беседе.

Больше
29 дек 2015 13:27 #57 от Doc
Doc ответил в теме TV чудит! Samsung BioVision CK-7271WP
пайка разрушается потому что припой "дешевый" из-а экономии там много свинца и мала олова

Малое знание опасно, впрочем, как и большое....

Пожалуйста Войти или Регистрация, чтобы присоединиться к беседе.

Больше
29 дек 2015 20:10 #58 от Rrenovatio
Rrenovatio ответил в теме TV чудит! Samsung BioVision CK-7271WP
всё как и предполагал... не в этом была проблема!
сегодня пришёл включил и увидел:





минут 15-20 так показывал, дал возможность прогреться...
затем переключил канал и всё стало нормально...
быстро выключил и включил по новой, опять синева...
ребят может это кинескоп - здох!
чего то внутри отвалилось?
видать отработал своё... пора наверное ему на покой.
нет ничего вечного... жаль
:(

Пожалуйста Войти или Регистрация, чтобы присоединиться к беседе.

Больше
31 дек 2015 05:11 #59 от Aleksanders
Aleksanders ответил в теме TV чудит! Samsung BioVision CK-7271WP
ru.wikipedia.org/wiki/%D0%9A%D0%B0%D0%B4...83%D0%BB%D1%8C%D1%81

В каждом "кинескопном" ТВ есть схема гашения обратного хода луча. Специальная приблуда, запирающая кинескоп на время прохождения луча снизу вверх. Вот в этой схеме где-то и непропай.
Телеки не чинил лет 15, так что не уверен, что смогу ткнуть пальцем в схему и сказать "вот она". Но она есть - 100%.

Пожалуйста Войти или Регистрация, чтобы присоединиться к беседе.

Больше
31 дек 2015 16:06 - 31 дек 2015 16:10 #60 от Rrenovatio
Rrenovatio ответил в теме TV чудит! Samsung BioVision CK-7271WP


Заметил: нагревается - работает, пока не выключишь!
а выключишь всё капец полная синява...
пока опять не нагреется.
:(
непропая уже нет! под увеличением проверил...
:(
Вложения:
Последнее редактирование: 31 дек 2015 16:10 пользователем Rrenovatio.

Пожалуйста Войти или Регистрация, чтобы присоединиться к беседе.

Модераторы: Doc
Вся информация, предоставленная на данном ресурсе разрешена к ознакомлению детям школьного возраста. Все практическое использование может быть связана с повышенной электрической опасностью и разрешено детям только под присмотром взрослых.