Автоматическое включение вентилятора

Больше
01 мая 2014 11:33 - 01 мая 2014 11:34 #66 от Николай Петрович
Николай Петрович ответил в теме Автоматическое включение вентилятора
Стас, а что у тебя там за амперовольтметр? Где взять и по чём?
Последнее редактирование: 01 мая 2014 11:34 пользователем Николай Петрович.

Пожалуйста Войти или Регистрация, чтобы присоединиться к беседе.

Больше
01 мая 2014 14:58 #67 от Стас
Николай Петрович, я в данный момент не дома, как появлюсь скину Вам ссылку на этот ампервольтметр. Я часто их покупаю, удобные и небольшие в размерах.

Пожалуйста Войти или Регистрация, чтобы присоединиться к беседе.

Больше
04 мая 2014 17:23 #68 от Стас
Николай Петрович вот ссылка на ампервольтметры: www.ekits.ru/index.php?categoryID=567 , я здесь несколько раз заказывал. Вроде бы ни одного бракованного не было.

Пожалуйста Войти или Регистрация, чтобы присоединиться к беседе.

Больше
21 мая 2014 12:53 - 25 мая 2014 21:38 #69 от Николай Петрович
Николай Петрович ответил в теме Автоматическое включение вентилятора
Всем привет. Моя "микросхема" преобразователя работает. Не работает, пока, сам преобразователь. Детали, для него, брал из неисправного БП ПК. Может быть трансы 1й или 2й имеют кз витки. Попробую их намотать на кольцах. Жаль, что не знаю зависимости к-ва витков обмотки связи 1го и 2го трансформаторов. Буду мотать по интуиции. Разобрать транс (для подсчёта витков) и не сломать его не получается. Ломать жалко - вдруг исправный!
P.S. Заработал. Перемотал транс, обнаружил коротыш между дорожками. Так что точно сказать не могу почему он ранее не работал. Выходное напряжение регулируется, стабилизируется не очень хорошо. Уже при токе нагрузки 1 А напряжение понижается на 2 - 3 В. Самое плохое это то, что греются, минуты через 3, выходные транзисторы и 20 А. диоды. Ну транзисторы быть может из за больших базовых токов (например), а вот почему греются диоды? Частота преобразования около 85 кГц. Трансформаторы чуть тёплые. Не придумаю причины - зачем греться диодам! Попробую более серьёзно изготовить дроссель, не поможет - буду делать по принципу энергосберегающей лампочки. Проще, да и стабилизацию напряжения тоже сделать можно и там.
Последнее редактирование: 25 мая 2014 21:38 пользователем Николай Петрович.

Пожалуйста Войти или Регистрация, чтобы присоединиться к беседе.

Больше
14 июнь 2014 01:51 - 16 июнь 2014 12:32 #70 от Николай Петрович
Николай Петрович ответил в теме Автоматическое включение вентилятора
Привет всем, привет Стас! Вроде вычитал почему грелись диоды - не поставил RC цепочку на выход силового трансформатора преобразователя. Грелись из за большой скорости нарастания напряжения.
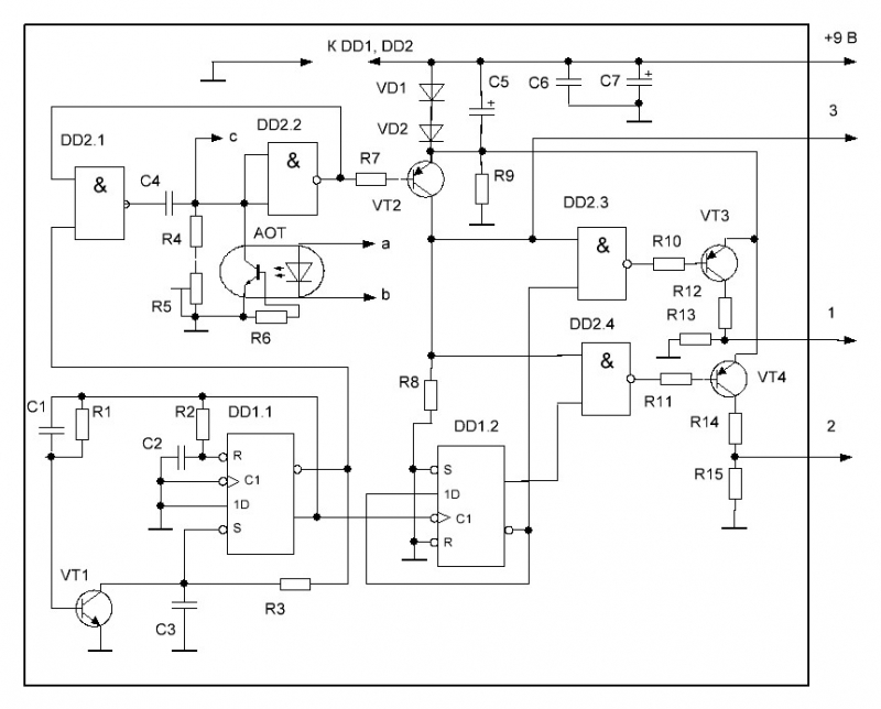
У меня две неприятности. Одна это то, что ещё ранее, до чтения, эти диоды поплавились. Вторая - в компе перестал работать один из жёстких дисков. Причина мне неизвестна. Их там 2. XP и 7ка. Вся информация о моей электронике была в XP. Поэтому, пока окончательно не забыл схему моей LMки, выкладываю её. Други, если видели где нибудь, что то подобное, сообщите. Может и не придумал вовсе, просто видел где нибудь и забыл, что видел. Не думаю, что кто то будет её повторять, поэтому номиналы не ставил (все не помню). Но если кому нужно, могу выяснить их по плате.



Генератор выполнен на элементах DD1.1, R1, R2, R3, C1, C2, C3, VT. Рабочая частота внутреннего генератора - F устанавливается номиналами резистора R3 и конденсатора С3. Эта частота может быть изменена в достаточно широких пределах, сверху она ограничивается быстродействием КТ или микросхем DD1, DD2, а снизу - мощностью импульсного трансформатора, которая падает с уменьшением частоты. Практически частота преобразователя выбирается в диапазоне 25…85 кГц, но иногда ИП вполне нормально работает и при значительно большей или значительно меньшей частоте.
Формирователь длительности импульса выполнен на элементах DD2.1, DD2.2, конденсаторе С4, резисторах R4, R5, АОТ. Ширина импульса, в процессе настройки, при отсутствии выходного напряжения преобразователя, устанавливается резистором R5 так, чтобы в полупериоде оставалось время для завершения линейных процессов КТ, размагничивания трансформаторов и + чуть-чуть на “всякий пожарный” вдруг, под действием температуры, номиналы деталей изменятся в не желательную, для нас, сторону.
Транзистор VT2 инвертирует выход формирователя длительности импульса и усиливает его по току, для вывода №3. Вывод 3 служит для использования схемы с однотактным преобразователем, например, косой мост. В этом случае, резистором R3 и конденсатором С3 частоту генератора нужно привести в состояние F/2.
Триггер DD1.2 преобразует прямоугольные импульсы генератора в меандр, логические единички которого, элементами DD2.3, DD2.4 сравниваются с единичками транзистора VT2, а их длительность зависит от R4, R5, АОТ, и через транзисторы VT3, VT4, усиленные по току, управляют двухтактным преобразователем (выводы 1 и 2).
Вложения:
Последнее редактирование: 16 июнь 2014 12:32 пользователем Николай Петрович.

Пожалуйста Войти или Регистрация, чтобы присоединиться к беседе.

Модераторы: Doc
Вся информация, предоставленная на данном ресурсе разрешена к ознакомлению детям школьного возраста. Все практическое использование может быть связана с повышенной электрической опасностью и разрешено детям только под присмотром взрослых.