- Сообщений: 2505
- Спасибо получено: 78
24c08
- Rrenovatio
-
Автор темы
- Не в сети
Less
Больше
24 апр 2017 00:00 #11
от Rrenovatio
Rrenovatio ответил в теме 24c08
Ток закончил...
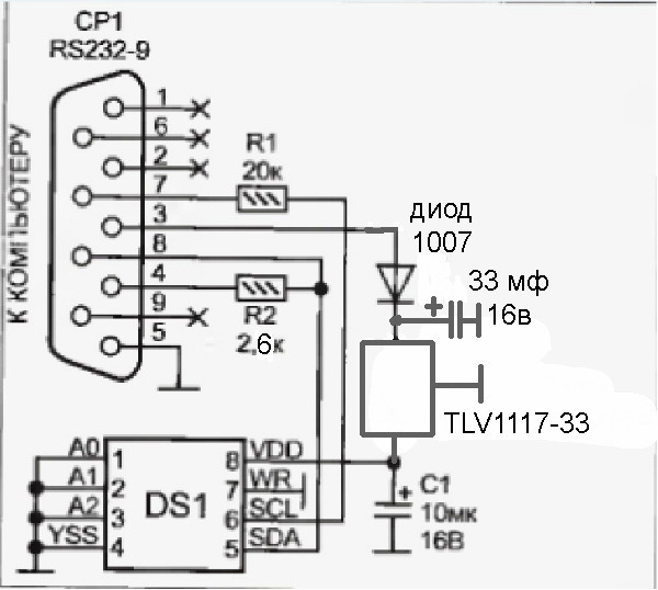
сделал так, поставил стабилизатор на 3.3 вольта.
больше провозился с программой

нигде не пишут как чего настраивать, поэтому мало ли чего,
опишу! настройка - опции - I2C - включаем всё!
затем: опции - общее - вкл. нт/2000/хр драйвер!!!
без сего не заработает!
и в настройках оставляем JDM programmer,
прямой доступ к портам.
и уваля прошил дампом
теперь у принтера пропал аппетит!
постоянно полные, причём фирменные оригинальные картриджы!
которые у него были только один раз, при покупке.
:evil:
вощим я доволен остался работой!
давно нужно было б сделать так.
НУЖНАЯ ССЫЛЬ: fixxp.ru/articles/proshivka-printera-clp-300-clx-2160/
Всем спасибо.
сделал так, поставил стабилизатор на 3.3 вольта.
больше провозился с программой
нигде не пишут как чего настраивать, поэтому мало ли чего,
опишу! настройка - опции - I2C - включаем всё!
затем: опции - общее - вкл. нт/2000/хр драйвер!!!
без сего не заработает!
и в настройках оставляем JDM programmer,
прямой доступ к портам.
и уваля прошил дампом
теперь у принтера пропал аппетит!
постоянно полные, причём фирменные оригинальные картриджы!
которые у него были только один раз, при покупке.
:evil:
вощим я доволен остался работой!
давно нужно было б сделать так.
НУЖНАЯ ССЫЛЬ: fixxp.ru/articles/proshivka-printera-clp-300-clx-2160/
Всем спасибо.
Пожалуйста Войти или Регистрация, чтобы присоединиться к беседе.
- Doc
-
- Не в сети
24 апр 2017 09:56 #12
от Doc
Малое знание опасно, впрочем, как и большое....
Doc ответил в теме 24c08
а утоните , при это он постоянно показывает полные картриджи или расход всетаки отображаться?
Малое знание опасно, впрочем, как и большое....
Пожалуйста Войти или Регистрация, чтобы присоединиться к беседе.
- Николай Петрович
-
- Не в сети
Less
Больше
- Сообщений: 1116
- Спасибо получено: 46
24 апр 2017 16:40 #13
от Николай Петрович
Николай Петрович ответил в теме 24c08
Судя по описанию, картриджи будут всегда полные. Цитата:
Прошивки для принтера CLP-300 и CLX-2160 не существует.Прошивка принтера CLP-300_CLX-2160
Есть решение чтоб картриджи работали вечно, и не требовали замену картриджей. Конец цитаты. См. ссылку.
Прошивки для принтера CLP-300 и CLX-2160 не существует.Прошивка принтера CLP-300_CLX-2160
Есть решение чтоб картриджи работали вечно, и не требовали замену картриджей. Конец цитаты. См. ссылку.
Пожалуйста Войти или Регистрация, чтобы присоединиться к беседе.
- Rrenovatio
-
Автор темы
- Не в сети
Less
Больше
- Сообщений: 2505
- Спасибо получено: 78
24 апр 2017 23:07 #14
от Rrenovatio
Rrenovatio ответил в теме 24c08
Doc расход все таки отображаться...

видать CLX-2160 просчитывает расход ещё и на уровне самого принтера!
хотя ногу 7 на дорожку не припаял (подложил под неё слюду) и замкнул на 8.
+ на 7 защита программирования.
- (корпус) на 7 разрешено программирование.
то-есть чип не переписывается в работе принтера, стоит защита.
а значит считает что то там ещё внутри!
ну что ж посмотрим когда тонер закончится, будет печатать
дальше или опять начнёт попрошайничать...
главное что б печатал!
иначе все старания в одно место!
видать CLX-2160 просчитывает расход ещё и на уровне самого принтера!
хотя ногу 7 на дорожку не припаял (подложил под неё слюду) и замкнул на 8.
+ на 7 защита программирования.
- (корпус) на 7 разрешено программирование.
то-есть чип не переписывается в работе принтера, стоит защита.
а значит считает что то там ещё внутри!
ну что ж посмотрим когда тонер закончится, будет печатать
дальше или опять начнёт попрошайничать...
главное что б печатал!
иначе все старания в одно место!
Пожалуйста Войти или Регистрация, чтобы присоединиться к беседе.
Модераторы: Doc