Блок питания видеонаблюдения, какая микросхема?

Больше
14 фев 2012 18:06 #1 от Вячеслав
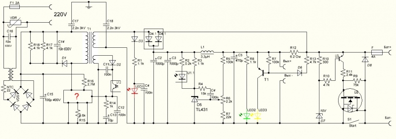
Попался девайс, хочу восстановить для себя. Предистория, после отъезда арендаторов в тумбочке стола нашёл блок непрерывного питания видеонаблюдения, фирма этим занималась, решил себе восстановить, уж очень компактный и малогабаритный но с хорошим током. При внешнем осмотре увидел разлетевшуюся в дребезги мокросборку в корпусе ТО-220-7С, название естественно определить нет возможности, схему срисовал с печатной платы, достоверность проверена неоднократно, схему прилагаю. Вопрос: "Какая микросхема?", Если как я понял TOP258YN, то будет ли она работать с такими номиналами обвязки? Или подскажите другую микросборку в таком корпусе для замены.
Может она сразу при подключении взорвалась т.к. не соответствует обвязка?
Вложения:

Пожалуйста Войти или Регистрация, чтобы присоединиться к беседе.

Больше
16 фев 2012 14:21 - 16 фев 2012 14:26 #2 от leri
Здравствуй Вячеслав,ну уж очень похоже, но не то,даже схема ОС на твоей схеме управляет шимкой относительно минуса а даташите TOP258YN -относительно плюса ,хотя все может быть

16Мв-это не память- это склероз!
Последнее редактирование: 16 фев 2012 14:26 пользователем leri.

Пожалуйста Войти или Регистрация, чтобы присоединиться к беседе.

Больше
16 фев 2012 21:02 #3 от Вячеслав
Ну хоть подскажи какая может быть?

Пожалуйста Войти или Регистрация, чтобы присоединиться к беседе.

Больше
16 фев 2012 21:43 #4 от Вячеслав
Судя с титульной страницы даташита, управление такое. Но я не настаиваю...
Вложения:

Пожалуйста Войти или Регистрация, чтобы присоединиться к беседе.

Больше
17 фев 2012 13:52 - 17 фев 2012 13:53 #5 от leri
вставь и вскрытие покажет,не даром придумали выражение"МЕТОДОМ ТЫКА" в вместо ф1 лампу ват на 40-60 и дальше как бп телевизора

16Мв-это не память- это склероз!
Последнее редактирование: 17 фев 2012 13:53 пользователем leri.

Пожалуйста Войти или Регистрация, чтобы присоединиться к беседе.

Модераторы: Doc
Вся информация, предоставленная на данном ресурсе разрешена к ознакомлению детям школьного возраста. Все практическое использование может быть связана с повышенной электрической опасностью и разрешено детям только под присмотром взрослых.