Блок питания видеонаблюдения, какая микросхема?

Больше
17 фев 2012 14:19 #6 от Вячеслав
Я вот думаю, плюсом от оптопары ШИМ уменьшает широту импульса, тем самым предотвращая выход в "разнос". В даташите там через сопротивление и стабилитрон ещё подаётся + на оптопару, может стоит добавить? Хотя в начальный момент он, транзистор оптопары, закрыт до появления выходного напряжения.

Пожалуйста Войти или Регистрация, чтобы присоединиться к беседе.

Больше
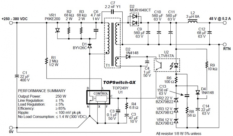
18 фев 2012 15:14 #7 от Вячеслав
Нашёл из той-же серии TOP249Y, вроде та-же схема...
Вложения:

Пожалуйста Войти или Регистрация, чтобы присоединиться к беседе.

Больше
18 фев 2012 20:58 - 18 фев 2012 21:06 #8 от STAS
это схема работает в полумосте? дорогаватый драйвер, а не проще сделать на IR2153
Последнее редактирование: 18 фев 2012 21:06 пользователем STAS.

Пожалуйста Войти или Регистрация, чтобы присоединиться к беседе.

Больше
19 фев 2012 09:58 - 23 фев 2012 04:43 #9 от radioman
Последнее редактирование: 23 фев 2012 04:43 пользователем radioman.

Пожалуйста Войти или Регистрация, чтобы присоединиться к беседе.

Больше
19 фев 2012 12:22 #10 от Вячеслав
ec73, спасибо за подсказку, но я пока не могу найти эти контроллеры в ТО-220 корпусе. Пока не найду, делать не чего.

Пожалуйста Войти или Регистрация, чтобы присоединиться к беседе.

Модераторы: Doc
Вся информация, предоставленная на данном ресурсе разрешена к ознакомлению детям школьного возраста. Все практическое использование может быть связана с повышенной электрической опасностью и разрешено детям только под присмотром взрослых.