Как сделать плавномигающую светодиодную гирлянду??? Помогите

Больше
04 авг 2009 05:08 #51 от Doc
вот оно! от тот кайф который я всегда испытываю при создани схемы. Когдае берешь и паяешь чужую котовую отработанную схему это одно - там результат уже кем-то получен и учитывая, что схема представленна правельно все ошибки это только твои.
При разроботке все подругому . Вот яркий пример этого. вродебы если задуматься плевая схема, а сколько тонких нюансов всплывает, что и несосчетаешь :)

Малое знание опасно, впрочем, как и большое....

Пожалуйста Войти или Регистрация, чтобы присоединиться к беседе.

Больше
04 авг 2009 17:58 #52 от Александр
В общем, как говориться у меня 2 новости))) Хорошая и плохая)
Начинаю с плохой:
На 155 схеме я попробовал все что тут посоветовали, но светодиод так и не мигает... просто тупо горит... может я подключаю не правильно, хотя пробовал по всякому... но попробую может еще что с ней получится (хочется разобраться из принципа)
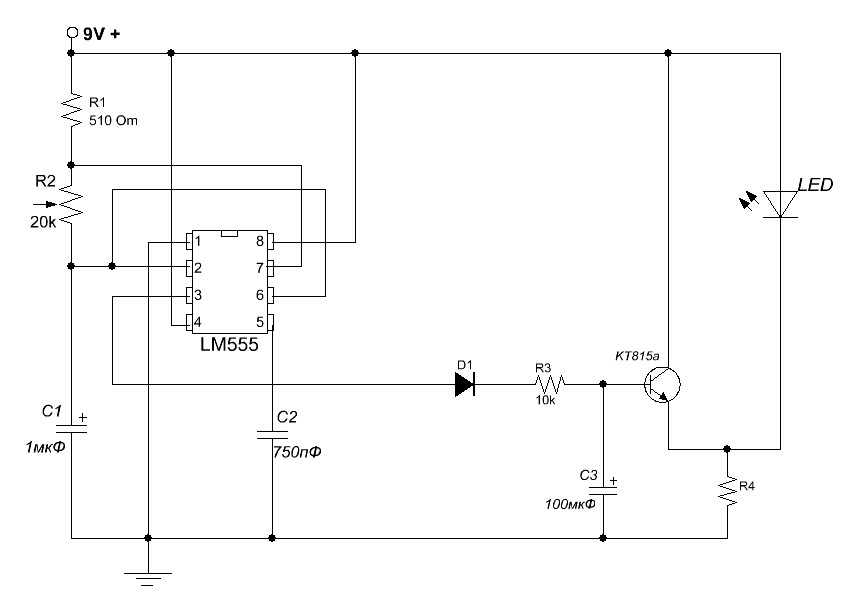
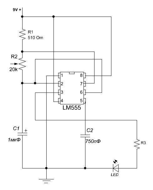
И вторая новость, хорошая: перекапывал тут интернет все на ту же тему мигающей гирлянды и нашел схему мигающего фонарика на 555 таймере.
Сразу возник вопрос: чем таймер отличается от мультивибратора? в данном случае чем 155 микруха отличается от LM555.
Так вот. схему фонарика прилагаю.
Далее провел аналогию данной схемы со схемой на 155 и попробовал слвместить ее с каскадом плавного мигания. схему целиковую тоже прилагаю.
После того как я собрал все это дело то оно... Заработало))) при том так как надо)))
Только вот всетаки хотелось бы понять все отличия от 155 да и узнать когда должно применяться одно, а когда другое.

Пожалуйста Войти или Регистрация, чтобы присоединиться к беседе.

Больше
05 авг 2009 04:10 #53 от Smoker
Таймер как раз и предназначен для генерации импульсов
Вложения:

Пожалуйста Войти или Регистрация, чтобы присоединиться к беседе.

Модераторы: Doc
Вся информация, предоставленная на данном ресурсе разрешена к ознакомлению детям школьного возраста. Все практическое использование может быть связана с повышенной электрической опасностью и разрешено детям только под присмотром взрослых.